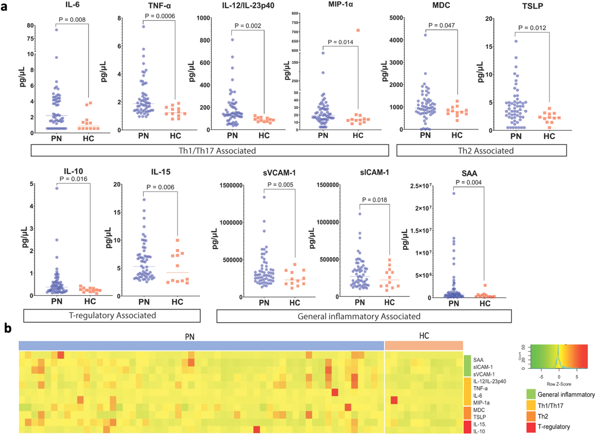
Figure 1

Plasma biomarker analysis of PN versus HC samples. (a) Dot plots showing plasma levels of biomarkers significantly elevated in PN versus HC samples, labeled by their association with immune axes, T-regulatory cells, or general inflammation. Unadjusted P-value is shown. (b) Heatmap of z-score transformed biomarker levels for each patient, delineated by PN and HC. PN Prurigo nodularis, HC healthy controls, Th T-helper.