Figure 2
From: Prestalk-like positioning of de-differentiated cells in the social amoeba Dictyostelium discoideum

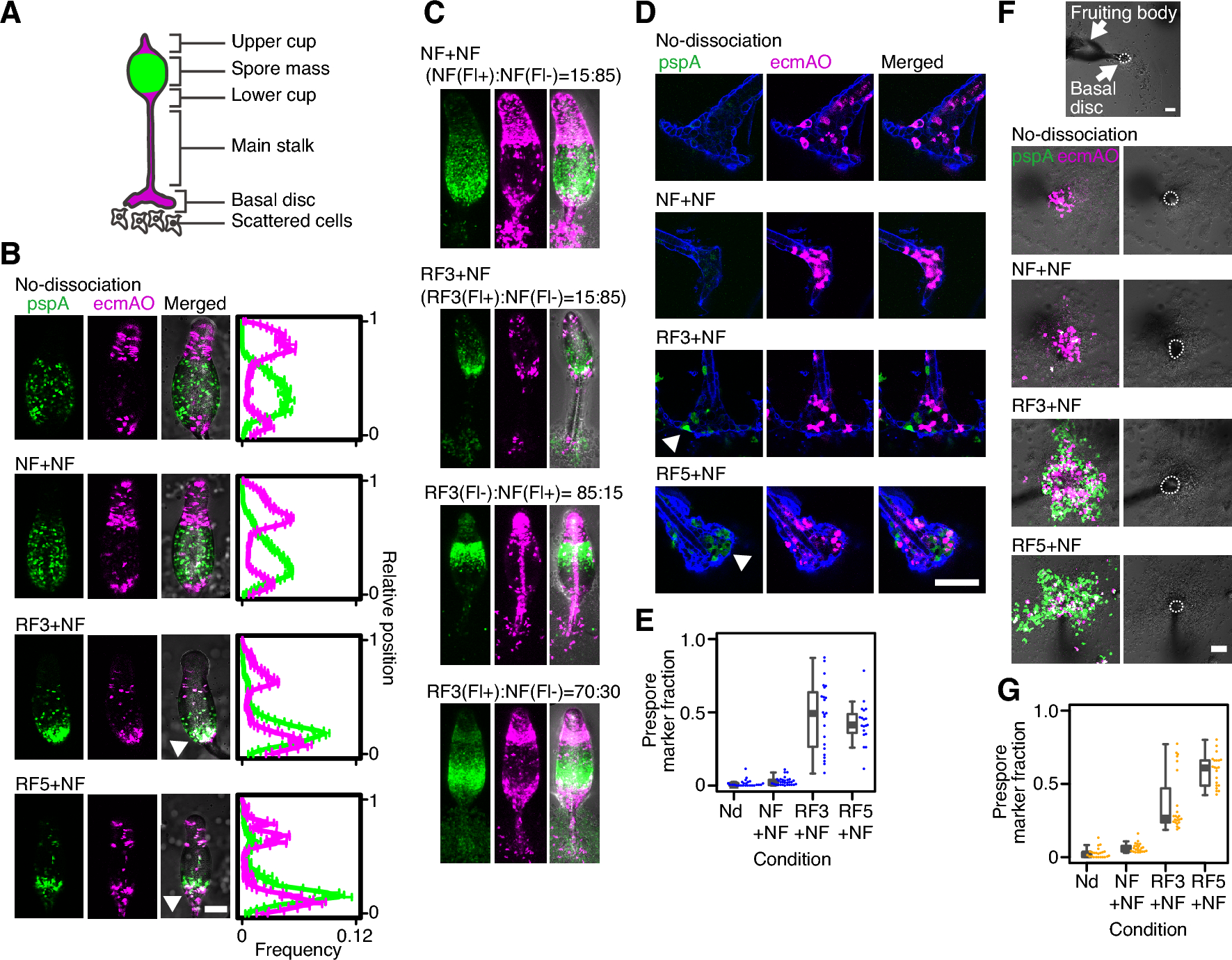
Refeeding redirects cells to the role of prestalk subtype. (A) Schematic illustration of the fruiting body. (B) Snapshots of the upper region of early fruiting bodies (left panel). Frequency of prestalk (magenta line) and prespore (green) marker-positive pixels along the anterior–posterior axis (right panel). No-dissociation (Nd): A fruiting body formed by unperturbed cells. In RF3 + NF and RF5 + NF, RF cells were found exclusively in the lower cup (arrowheads). The sample size N (biological replicate, fruiting body number): N: Nd = (2, 14), NF + NF = (3, 24), RF3 + NF = (3, 20), RF5 + NF = (3, 13). For abbreviations, see also Fig. 1. (C) Early fruiting bodies consisted of different ratios of RF3 and NF cells. Fl+, Fl−: With/without cell-type markers, respectively. (D) Fluorescent images of the basal disc. Images of stalk cellulose staining (blue, calcofluor white) were merged with fluorescence images (pspA, ecmAO). Note RF cells of prespore origin are found in the basal disc (RF3 + NF and RF5 + NF) (arrowheads). (E) The ratio of prespore marker-positive to prestalk region in the basal disc. N: Nd = (3, 26), NF + NF = (3, 30), RF3 + NF = (3, 23), RF5 + NF = (3, 19). (F) Representative images of the basal region of fruiting bodies. Note RF cells (fluorescent cells, left panel) scattered around the basal discs (white circles, right panel) in RF3 + NF and RF5 + NF. (G) The ratio of prespore marker-positive region to prestalk region in the solitary cells scattered around the basal discs. N: Nd = (3, 23), NF + NF = (3, 23), RF3 + NF = (3, 23), RF5 + NF = (3, 21). All scale bars = 50 µm. Error bars: Standard error.