Figure 7
From: Centella asiatica mitigates the detrimental effects of Bisphenol-A (BPA) on pancreatic islets

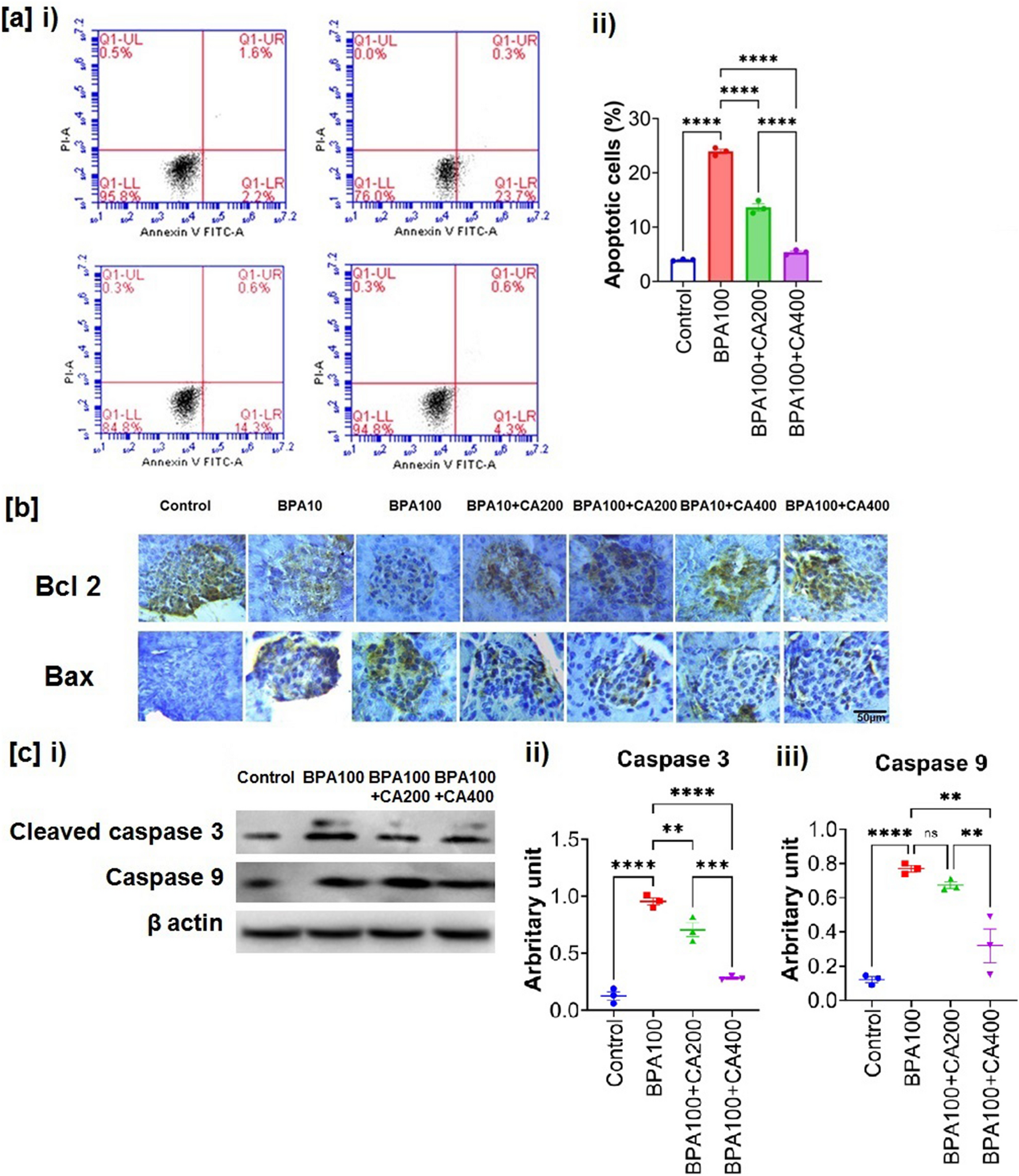
Protective role of CA against BPA-induced apoptosis of pancreatic islet cell and altered expression of Bcl2, Bax, cleaved caspase-3 and caspase-9. Effect of BPA (100 µg/kg body weight for 21 days) on apoptosis of pancreatic islet cells and expression of pro-apoptotic and anti-apoptotic markers with or without supplementation of ethanol extract of CA (200 and 400 mg/kg body weight/day for 21 days). (a) i) flow cytometry analysis of apoptosis determined using Annexin V/PI, ii) Apoptotic cells (mean ± SEM, n = 3, for each sample isolated islets were pooled from two animals) of traces shown in (a) i). (b) i) Representative photomicrograph of immunohischemical analysis of Bcl2 and Bax in pancreatic islets. Results are representative of six mice. Magnification ×200 and scale bar: 50 µm for all panels. (c) i) Western blot of cleaved caspase-3 and caspase 9, ii) and iii) Quantification of cleaved caspase-3 (17 kDa) and caspase 9 (mean ± SEM, n = 3, for each sample isolated islets were pooled from two animals). Normality of data was tested by Shapiro–Wilk test. Significance level based on one-way ANOVA, p < 0.05. Significance level based on Tukey’s post hoc test *p < 0.05, **p < 0.01, ***p < 0.001, ****p < 0.0001, ns not significant.