Figure 2
From: Proteomic analysis of DEN and CCl4-induced hepatocellular carcinoma mouse model

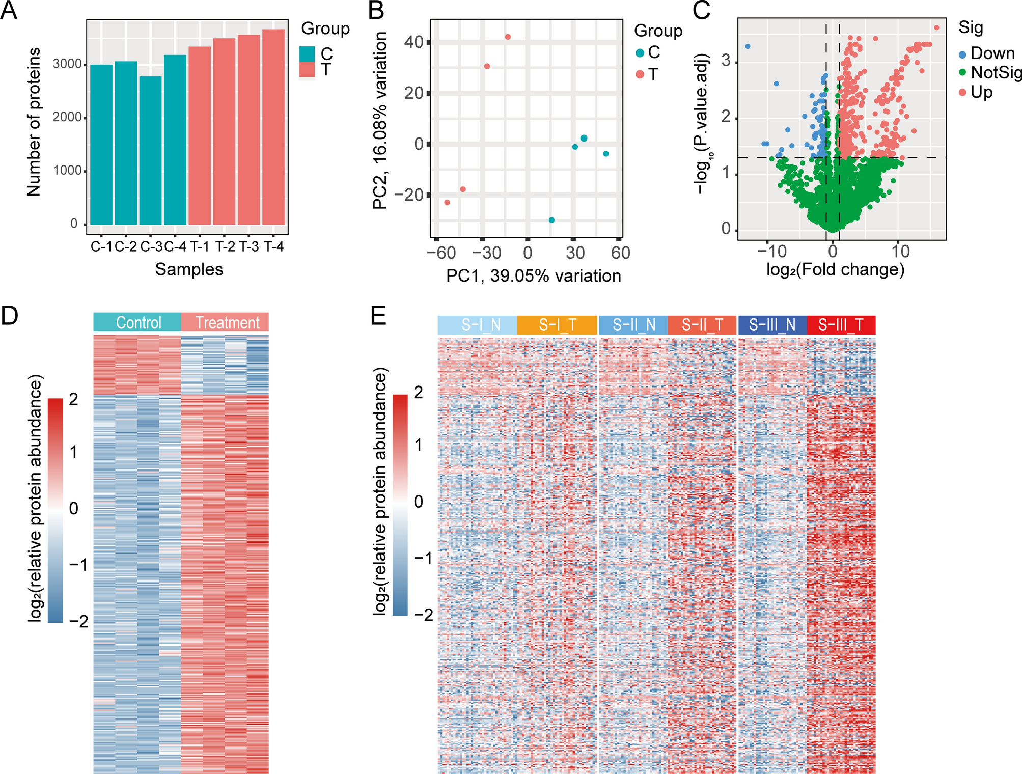
Proteomic analysis of DEN and CCl4-induced HCC mouse model. (A) The number of proteins identified in each sample. (B) PCA clearly separates liver tissue samples from control mice (C, green) and tumor tissue samples from model mice (T, red). (C) Volcano plot of DEPs. Blue dots represent down-regulated proteins, red dots represent up-regulated proteins, and green dots represent proteins with insignificant differences (|log2 (fold change) |≥ 1, P.adj < 0.05). *P < 0.05, **P < 0.01 and ***P < 0.001. (D) Heatmap of DEPs expression in liver tissue samples from control mice (C, green) and tumor tissue samples from model mice (T, red). (E) Heatmap of DEPs homologous protein expression in non-tumor (N, green) and tumor tissues (T, red) of three proteomic subtypes of Jiang et al.’s HCC cohort, S-I (n = 36), S-II (n = 31) and S-III (n = 31). R software (version 4.2.1) was used to create heatmaps.