Figure 2
From: An easy to use tool for the analysis of subcellular mRNA transcript colocalisation in smFISH data

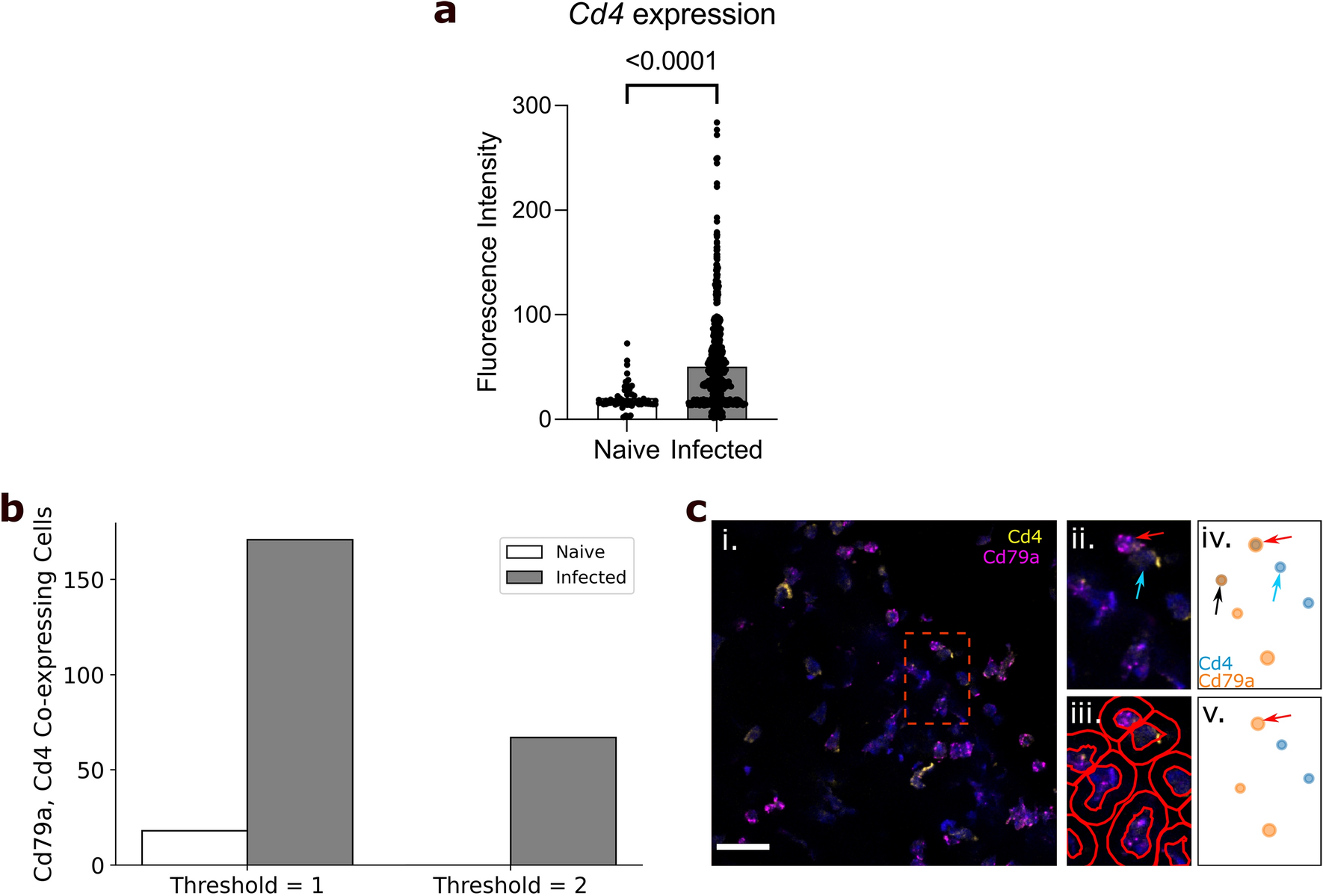
Analysis of spleen samples from naïve and influenza A virus infected mice. (a) FISHtoFigure quantification of Cd4 expression within Cd4+ cells in the naïve (n = 1228) and infected (n = 1486) spleen datasets, significantly upregulated during infection (Mann–Whitney test). Bars represent mean values across all cells in the dataset, each dot represents a Cd4+ cell in the dataset. (b) Total number of cells co-expressing Cd79a and Cd4, with threshold set to 1 or 2 transcripts. (c) (i) An smFISH image from a naïve spleen (scale bar = 20 µm), captured by confocal microscopy (Zeiss LSM 880). (ii) A zoomed view of the region shown in the red square in (i) shows a B-cell (red arrow) and T-cell (blue arrow) in close proximity. (iii) Cell boundaries identified using QuPath. (iv) FISHtoFigure’s “Plot Transcript Distribution” feature with a threshold of 1 transcript per cell, (v) with a threshold of 2 transcripts per cell. Setting a threshold of 2 transcripts per target per cell results in the B-cell being correctly categorised (red arrow)—note the removal of the ambiguous Cd79a+ Cd4+ cell expressing both transcripts as they are below threshold levels (black arrow in (iv)).