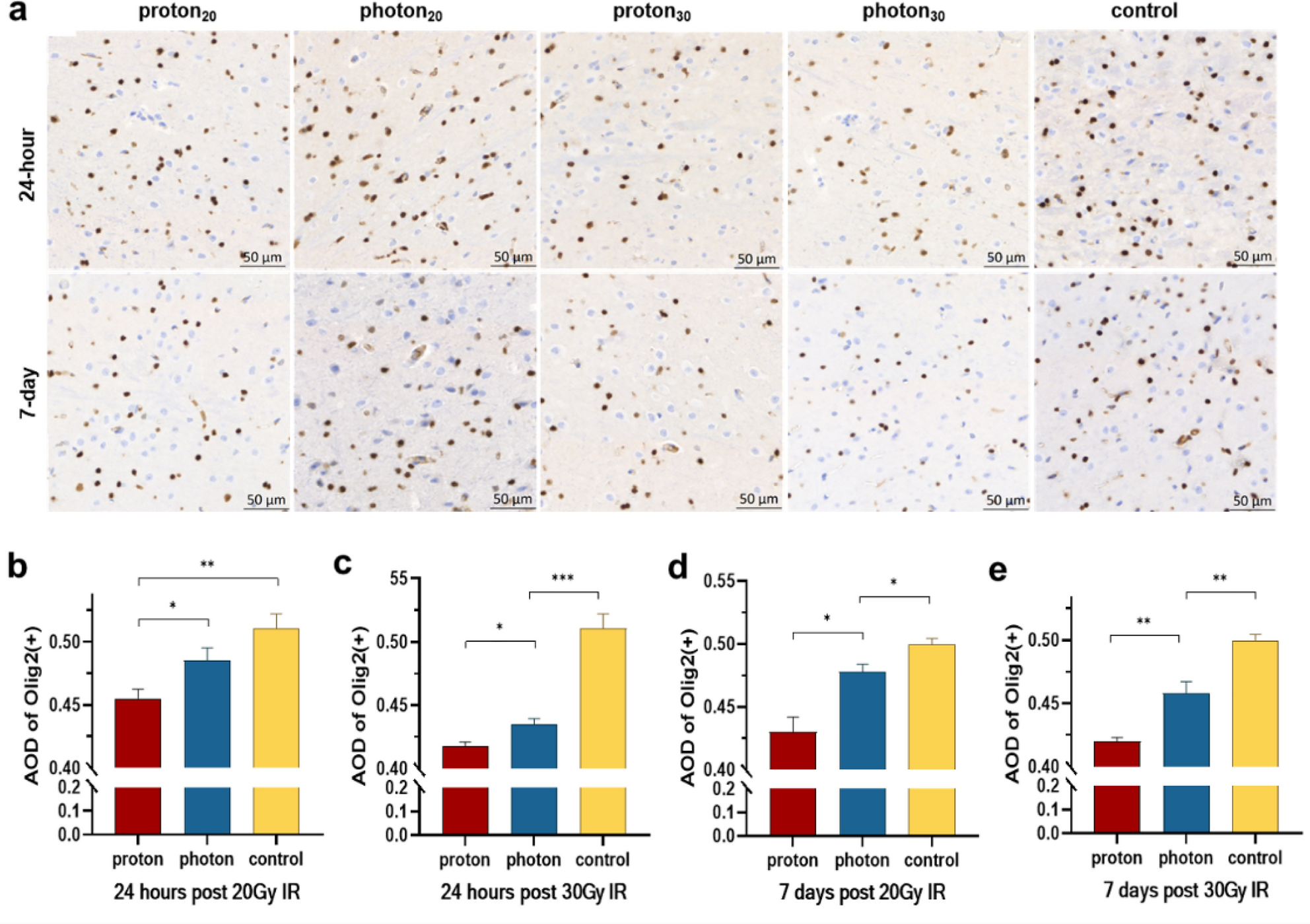
Figure 3

Changes in the expression of oligodendrocytes in the brain after IR. (a) IHC shows the expression of olig2 under different types of IR at different times. (b) The AOD values of olig2(+) at 24 h after 20 Gy IR. (c) The AOD values of olig2(+) at 24 h after 30 Gy IR. (d) The AOD values of olig2(+) at 7 days after 20 Gy IR. (e) The AOD values of olig2(+) at 7 days after 30 Gy IR. *p < 0.05; **p < 0.01; ***p < 0.001.