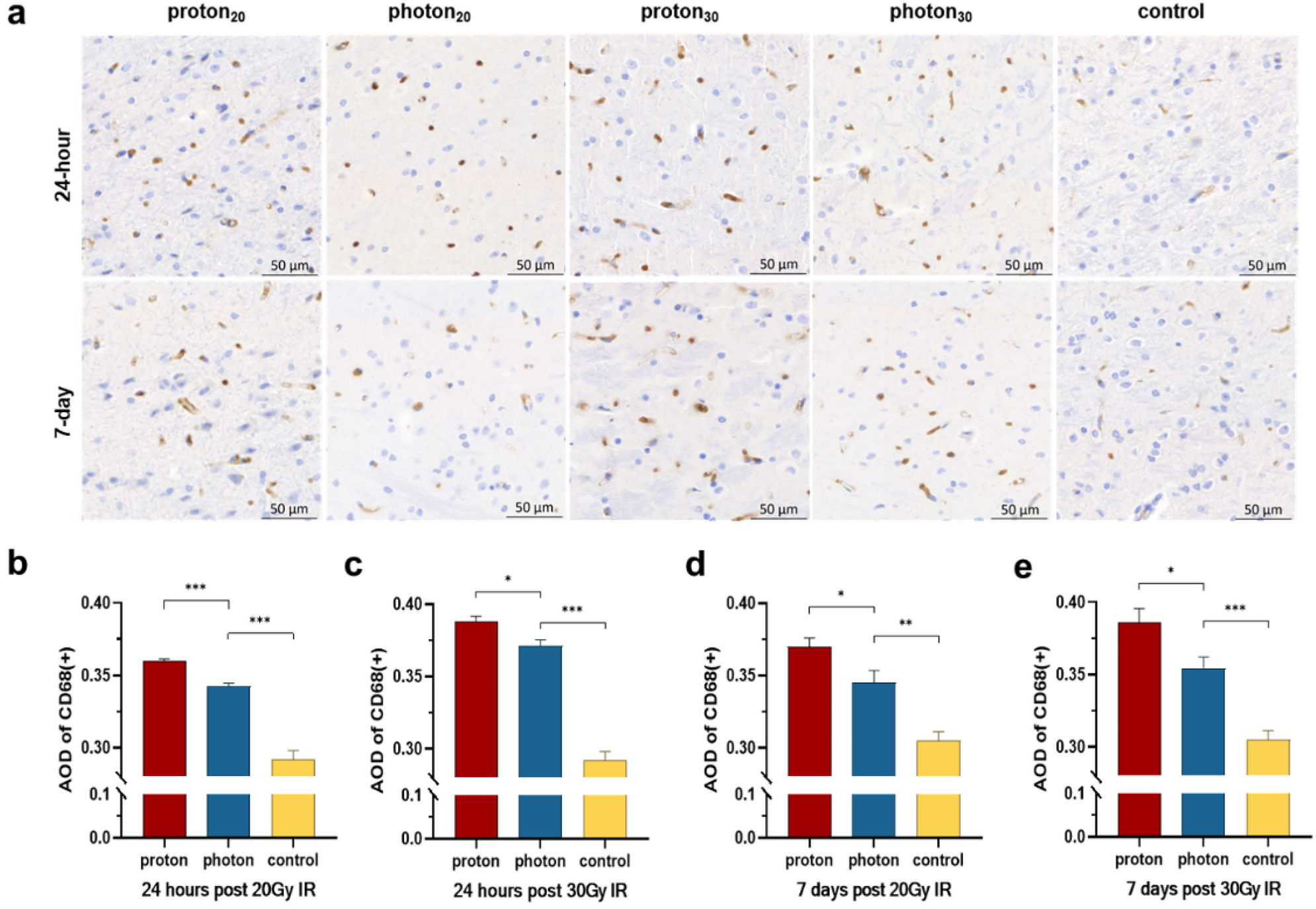
Figure 4

Changes in the expression of activated microglia in the brain after IR. (a) IHC shows the expression of CD68 under different types of IR at different times. (b) The AOD values of CD68(+) at 24 h after 20 Gy IR. (c) The AOD values of CD68(+) at 24 h after 30 Gy IR. (d) The AOD values of CD68(+) at 7 days after 20 Gy IR. (e) The AOD values of CD68(+) at 7 days after 30 Gy IR. *p < 0.05; **p < 0.01; ***p < 0.001.