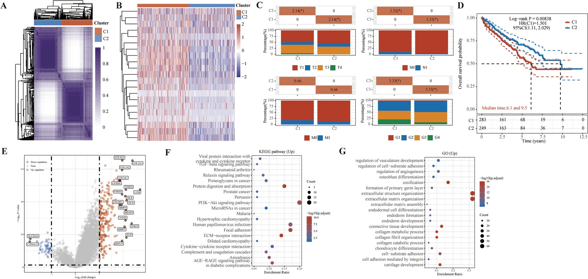
Figure 2

Identification of MMPs-related subtype. (A) Consensus clustering matrix of MMPs-related subtype. (B) Gene expression heat map of MMPs-related subtype. (C) The distribution of clinical characteristics (T stage, N stage, M stage, and Grade) of MMPs-related subtype. (D) KM curves between two clusters. (E) Volcano plot presenting the DEGs between two clusters. (F,G) Enrichment analysis of up-regulated DEGs.