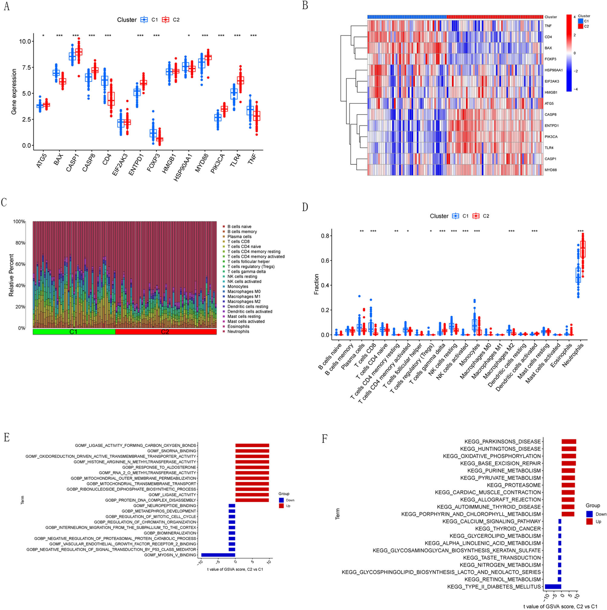
Figure 4

Immune infiltration and enrichment analysis in different ICD clusters. (A) Boxplot showed the differences in the expression of 14 ICD-related DEGs between the two clusters. (B) Heat map showed the expression profile of 14 ICD-related DEGs between two clusters. (C) Relative abundance of 22 infiltrating immune cells between the two clusters. (D) Boxplot showed the differences in immune infiltration between the two clusters. (E) GSVA results of GO gene sets between two clusters were plotted in a bar plot. (F) GSVA results of KEGG gene sets between two clusters were plotted in a bar plot. *p < 0.05, **p < 0.01, ***p < 0.001.