Figure 7

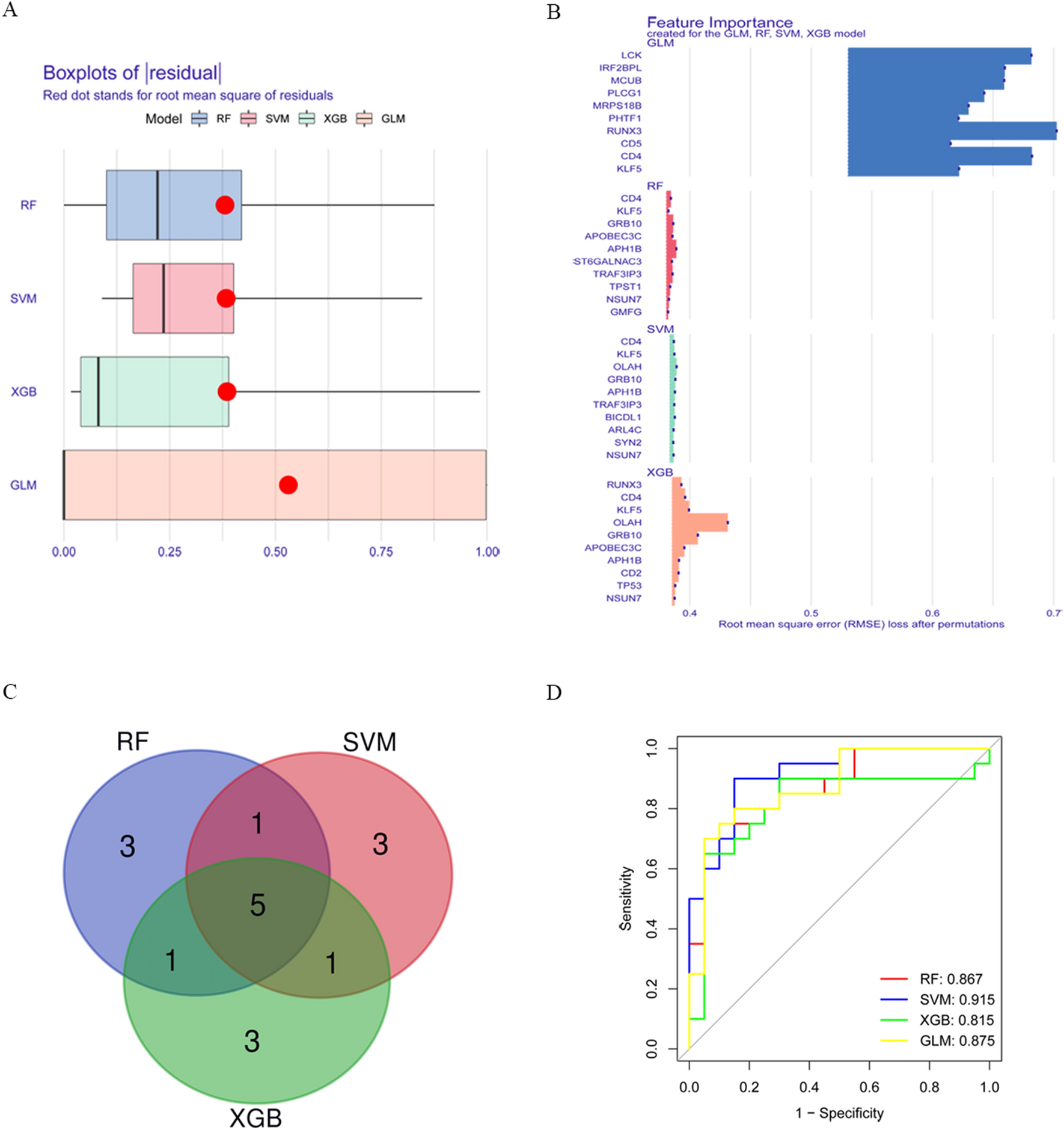
Construction and evaluation of SVM, RF, GLM, and XGB machine models. (A) Boxplot showed the residuals of each machine learning model. Red dot represented the root mean square of residuals (RMSE). (B) The important features in SVM, RF, GLM, and XGB machine models. (C) Venn diagram demonstrating 5 same genes from the intersection of the top 10 significant genes from RF, SVM, and XGB machine learning models. (D) ROC analysis of four machine learning models based on 5 same genes.