Figure 6
From: The prognostic value of sialylation-related long non-coding RNAs in lung adenocarcinoma

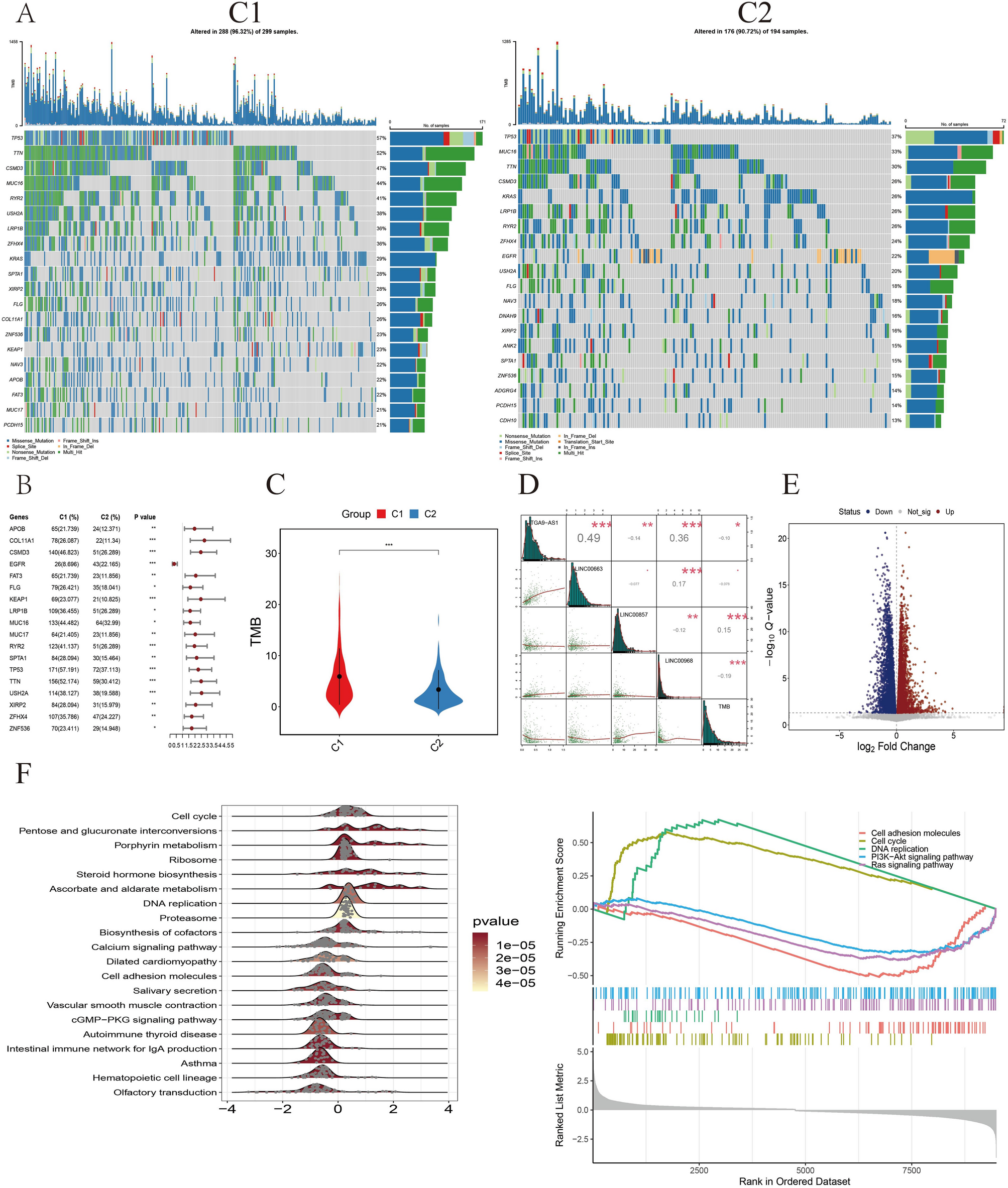
Genetic landscapes of patients in two subgroups. (A) Mutation landscapes of Top 20 genes ranked by mutation frequencies in C1 and C2 samples, respectively. (B) Genes with significantly different mutation frequencies in two clusters. (C) Violin plot of overall TMB scores in C1 and C2. (D) Correlations between TMB scores and the expression levels of four lncRNAs. (E) Volcano plot of DEGs between C1 and C2. (F) Functional enrichment analyses of DEGs. *P < 0.05, **P < 0.01, ***P < 0.001.