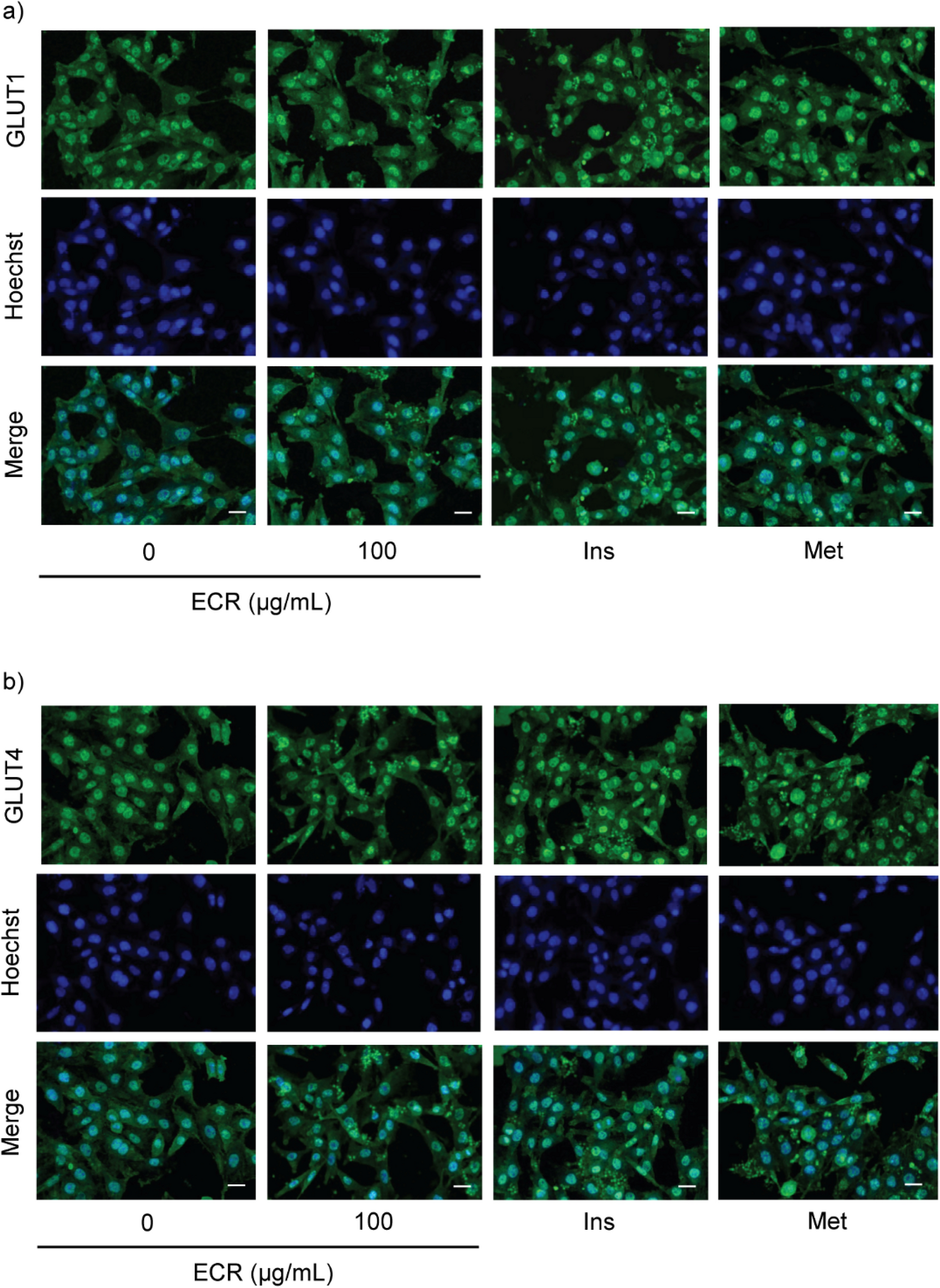
Figure 4

Effect of ECR on translocation of glucose transporters in L6 myotubes. Immunofluorescence represented GLUT1 and 4 on L6 myotubes (a, GLUT1; b GLUT4) incubated with ECR at a concentration of 100 μg/mL for 48 h. The GLUT1 and 4 were labeled with green fluorescence from specific secondary antibodies. The nucleus of the cells was labeled in blue using Hoechst33342. The merged picture illustrated the locations of the nucleus and GLUT. The images were magnified at × 20 under a confocal microscope (scale bar = 20 μm). Insulin (Ins, 100 nM) and metformin (Met, 1 mM) were used as positive controls.