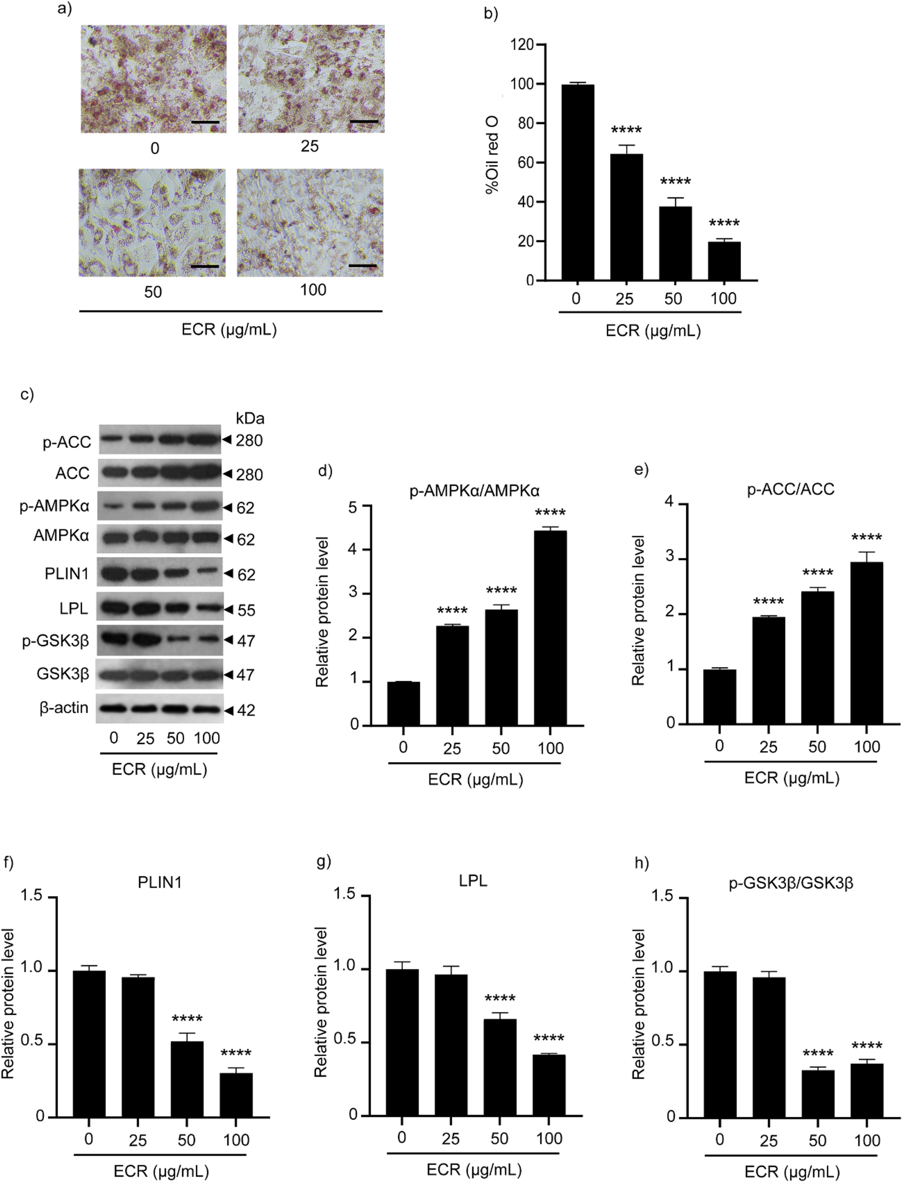
Figure 6

Suppressive effect of ECR on adipocyte maturation in 3T3-L1 cells. Images represented Oil Red O (ORO) staining for lipid droplets in 3T3-L1 adipocytes incubated with ECR at concentrations of 25, 50, and 100 μg/mL for 48 h. (a). Percentage of ORO staining existed in 3T3-L1 adipocytes (b). Western blotting demonstrated the expression of p-ACC, ACC, p-AMPKα, AMPKα, PLIN1, LPL, p-GSK3β, GSK3β in 3T3-L1 adipocytes (c). The relative protein levels of p-AMPKα/AMPKα (d), p-ACC/ACC (e), PLIN1 (f), LPL (g), p-GSK3β/GSK3β (h) were determined using ImageJ program and normalized against β-actin level. The error bars represented ± SEM of triplicate data. *p < 0.05, **p < 0.01, ***p < 0.001, ****p < 0.0001; statistical significance compared to the control.