Figure 10
From: PAFAH1B3 is a KLF9 target gene that promotes proliferation and metastasis in pancreatic cancer

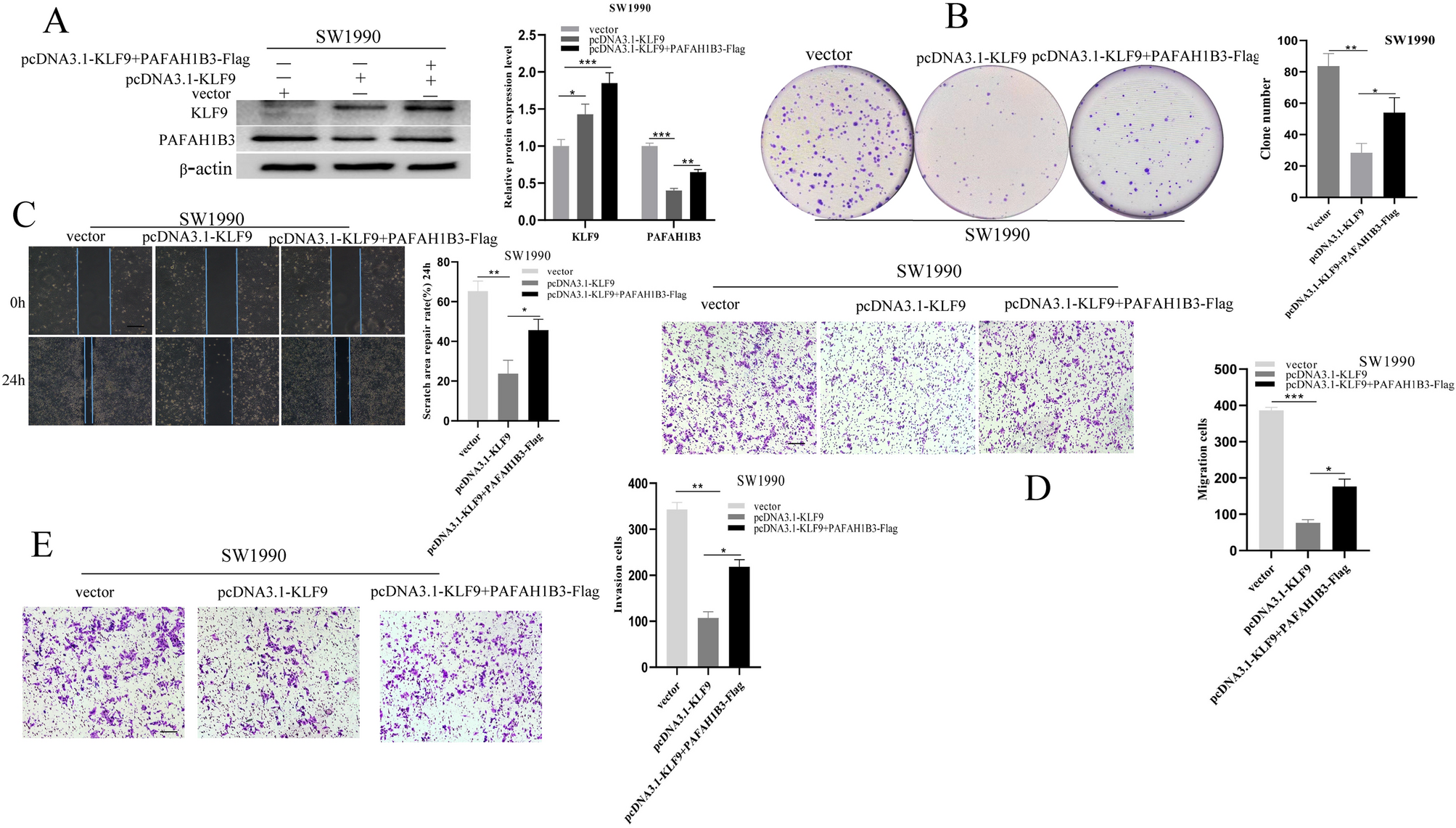
PAFAH1B3 rescues the inhibitory effect of KLF9 on SW1990 cell proliferation and metastasis. (A) Western blotting analysis of PAFAH1B3 protein levels in SW1990 cells treated as indicated. (B) The ability of PAFAH1B3 to restore KLF9 expression to inhibit the proliferation of SW1990 cells was detected via plate colony formation experiments. (C–E) The ability of PAFAH1B3 to restore KLF9 expression and inhibit SW1990 cell migration and invasion was detected via cell scratch assays and Transwell and invasion assays. β-Actin was used as an internal control. The data represent the average of three independent experiments. Scale bars 200 μm. *p < 0.05; **p < 0.01; ***p < 0.001.