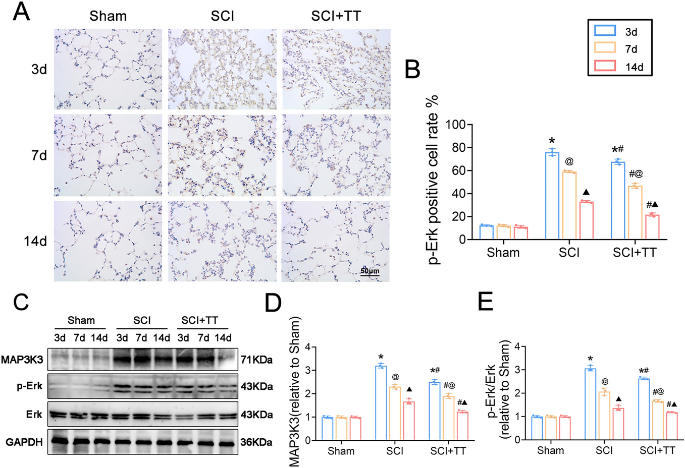
Figure 4

Effects of treadmill training on the MAPK signaling pathway in lung tissue of rats with SCI. (A) Immunohistochemical staining of p-Erk, scale bar = 50 µm. (B) Rate of p-Erk positive cells, n = 3. (C) Western blotting detection of MAP3K3 and p-Erk protein expression. (D) MAP3K3 protein relative expression levels. (E) Relative protein expression levels of p-Erk. *P < 0.05, compared with the Sham group at the same time point; #P < 0.05, compared with the SCI group at the same time point; @P < 0.05, compared with the same group on day 3; ▲P < 0.05, compared with the same group on day 7. P < 0.05 was determined by two-way ANOVA (Bonferroni’s multiple comparison test).