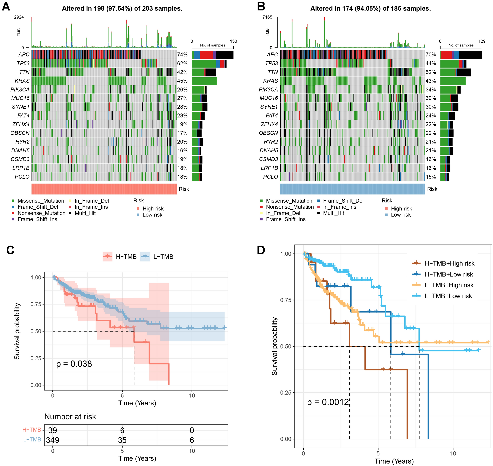
Figure 4

Genomic mutation analysis for HDAC-related signature. Notes: (A, B) The gene mutation frequency in the risk groups. (C) A lower TMB (mut/Mb) level was correlated to better patient outcomes. (D) A low TMB (mut/Mb) level in a low-risk group led to the best outcomes.