Figure 4
From: Macrophage-derived CD36 + exosome subpopulations as novel biomarkers of Candida albicans infection




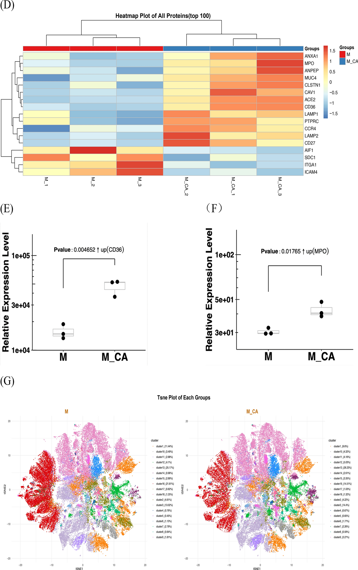
Identification and characterization of exosome subpopulations. (A) Number of exosomes detected, number of proteins, and number of proteins per exosome for both sets of samples. (B, C) Protein expression on the surface of exosomes in each sample. (D) Proteins differentially expressed by exosomes in the M0 and MO + CA groups. (E) CD36 expression was higher in the M0 + CA group, **P < 0.01. (F) MPO expression was higher in the M0 + CA group, *P < 0.05. (G) Distribution and proportion of exosome subpopulations in the M0 and MO + CA groups. (H) Distribution and proportion of exosome subpopulations in each sample. (I) Protein expression of each exosome subpopulation. (J) Distribution and proportion of cluster14 in the M0 and MO + CA groups, respectively. (K) Protein expression of cluster14.