Figure 1
From: Dynamic role of CUL4B in radiation-induced intestinal injury-regeneration

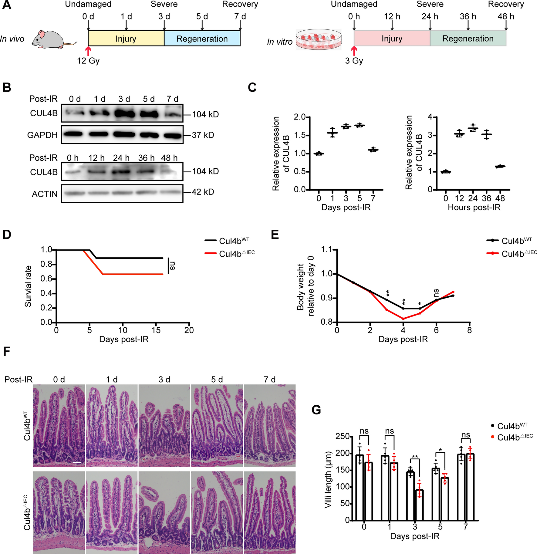
CUL4B disrupted IR induced intestinal damage and recovery. (A) Schematic overview of the mice (Cul4bWT and Cul4bΔIEC) model and the IEC-6 cells (shCul4b and shNC). Mice were sacrificed at 0, 1, 3, 5 and 7 days after 12 Gy whole-body irradiation and cells were collected at 0, 12, 24, 36 and 48 h after 3 Gy irradiation. (B, C) Western blot analysis of CUL4B expression in intestine of Cul4bWT mice (n = 3) after radiation at 0, 1, 3, 5 and 7 days and in IEC-6 cells after radiation at 0, 12, 24, 36 and 48 h (B) and statistical analysis (C). Three independent experiments were performed. Error bars represent SD. (D) Overall survival analysis of the Cul4bWT and Cul4bΔIEC mice post-irradiation. ns not significant, based on Log-rank test. (E) Statistical analysis of the body weight of the Cul4bWT and Cul4bΔIEC mice post-irradiation relative to day 0. (F, G) Representative H&E images of Cul4bWT and Cul4bΔIEC mice after radiation and the quantification of the length of crypt-villi (3 vs. 3) (F) and statistical analysis of villi length (G). Scale Bar = 50 μm. Error bars represent SD, *P < 0.05; **P < 0.01; ns not significant, based on Student’s t test. The original western blots are presented in Fig. S6.