Figure 2
From: Dynamic role of CUL4B in radiation-induced intestinal injury-regeneration

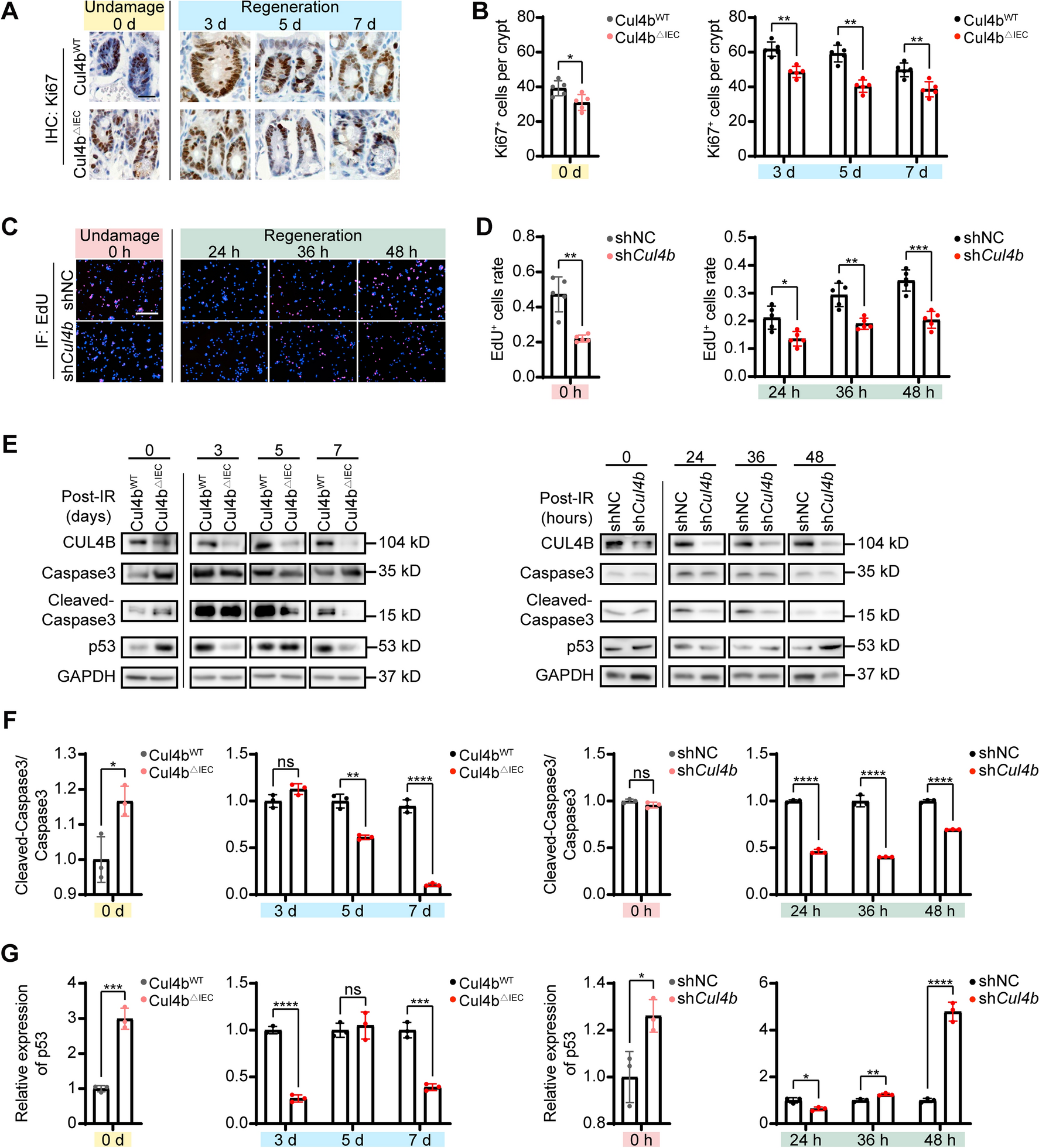
CUL4B deficiency downregulated cell apoptosis post-IR. (A, B) Representative images and statistical analysis of immunochemical staining of Ki67+ cells per crypt in intestine from Cul4bWT and Cul4bΔIEC mice (A) and statistical analysis (B). Scale Bar = 20 μm. Error bars represent SD, *P < 0.05; **P < 0.01; ns not significant, based on Student’s t test. (C, D) Representative images and statistical analysis of immunofluorescent staining of EdU+ cells in shCul4b and shNC IEC-6 cells (C) and statistical analysis (D). Blue: DAPI; Red: EdU+. Scale Bar = 200 μm. Three independent experiments were performed. Error bars represent SD, *P < 0.05; **P < 0.01; ***P < 0.001, based on Student’s t test. (E-G) Western blot and statistical analysis of Caspase3, Cleaved-Caspase3 and p53 expression relative to GAPDH in intestine from Cul4bWT and Cul4bΔIEC mice after radiation at 0, 1, 3, 5 and 7 days and in shCul4b and shNC IEC-6 cells after radiation at 0, 12, 24, 36 and 48 h. Three independent experiments were performed. Error bars represent SD, *P < 0.05; **P < 0.01; ***P < 0.001; ****P < 0.0001; ns not significant, based on Student’s t test. The original western blots are presented in Fig. S6.