Figure 4
From: Dynamic role of CUL4B in radiation-induced intestinal injury-regeneration

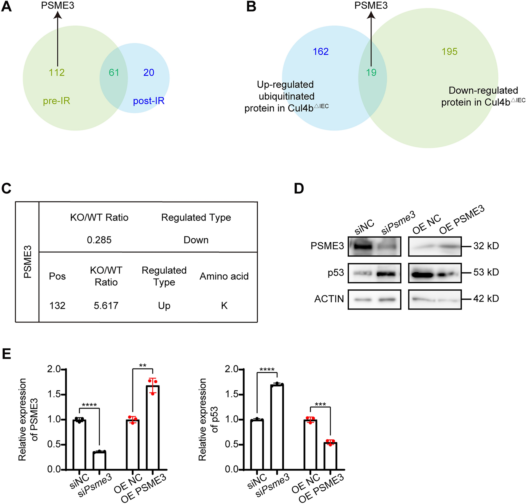
PSME3 bridged CUL4B and its regulation of p53. (A) Venn diagram of CUL4B binding-protein using MS in intestine of Cul4bWT and Cul4bΔIEC mice pre-IR and post-IR at 3 days. (B) Venn diagram of the overlap of up-regulated ubiquitylated proteins and down-regulated proteins identified in Cul4bΔIEC mice compared with Cul4bWT mice. (C) Changing folds and detail modification site of PSME3. (D, E) Western blot and statistical analysis of the expression of p53 in Psme3-knockdown (siPsme3) and PSME3-overexpressed (OE PSME3) IEC-6 cells relative to control (siNC and OE NC). Error bars represent SD, **P < 0.01; ***P < 0.001; ****P < 0.0001, based on Student’s t test. The original western blots are presented in Fig. S6.