Figure 5
From: Dynamic role of CUL4B in radiation-induced intestinal injury-regeneration

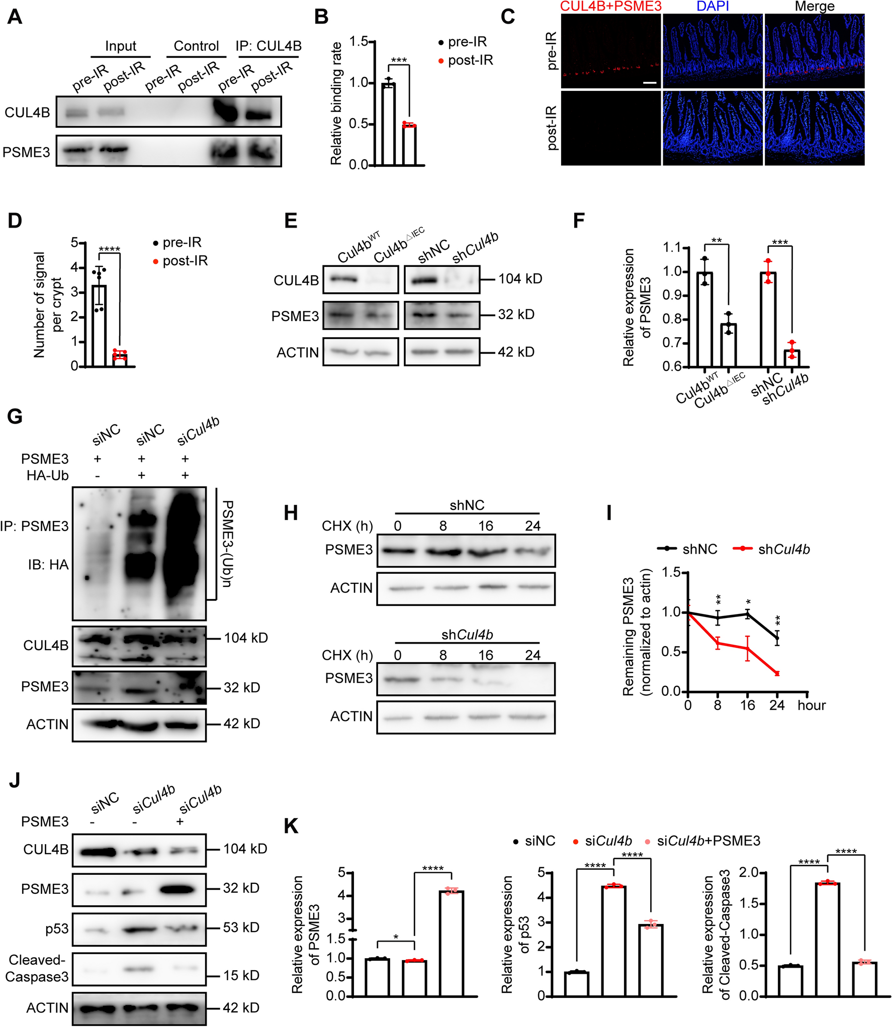
CUL4B deletion diminished PSME3 expression to up-regulate p53 before IR. (A, B) Immunoprecipitation and statistical analysis of the binding of CUL4B and PSME3 in intestines from Cul4bWT mice pre-IR and post-IR at 3 days. Error bars represent SD, ***P < 0.001, based on Student’s t test. (C, D) Representative images and statistical analysis of PLA in intestine from Cul4bWT mice pre-IR and post-IR at 3 days. Blue: DAPI; Red: binding signal. Scale Bar = 50 μm. Error bars represent SD, ****P < 0.0001, based on Student’s t test. (E, F) Western blot analysis and statistical analysis of PSME3 expression in Cul4bWT and Cul4bΔIEC mice and shCul4b and shNC IEC-6 cells. Error bars represent SD, **P < 0.01; ***P < 0.001, based on Student’s t test. (G) Western blot analysis of the ubiquitination level of CUL4B on PSME3 in siNC and siCul4b IEC-6 cells. (H, I) Western blot analysis and statistical analysis of the stability of PSME3 in shCul4b and shNC IEC-6 cells at 0, 8, 16 and 24 h after CHX treatment. Error bars represent SD, *P < 0.05; **P < 0.01, based on Student’s t test. (J, K) Western blot analysis of the P53, PSME3 and Cleaved-Caspase3 expression in siNC, siCul4b and siCul4b IEC-6 cells transfected with PSME3-expression plasmid. Error bars represent SD, *P < 0.05; ****P < 0.0001, based on Student’s t test. The original western blots are presented in Fig. S6.