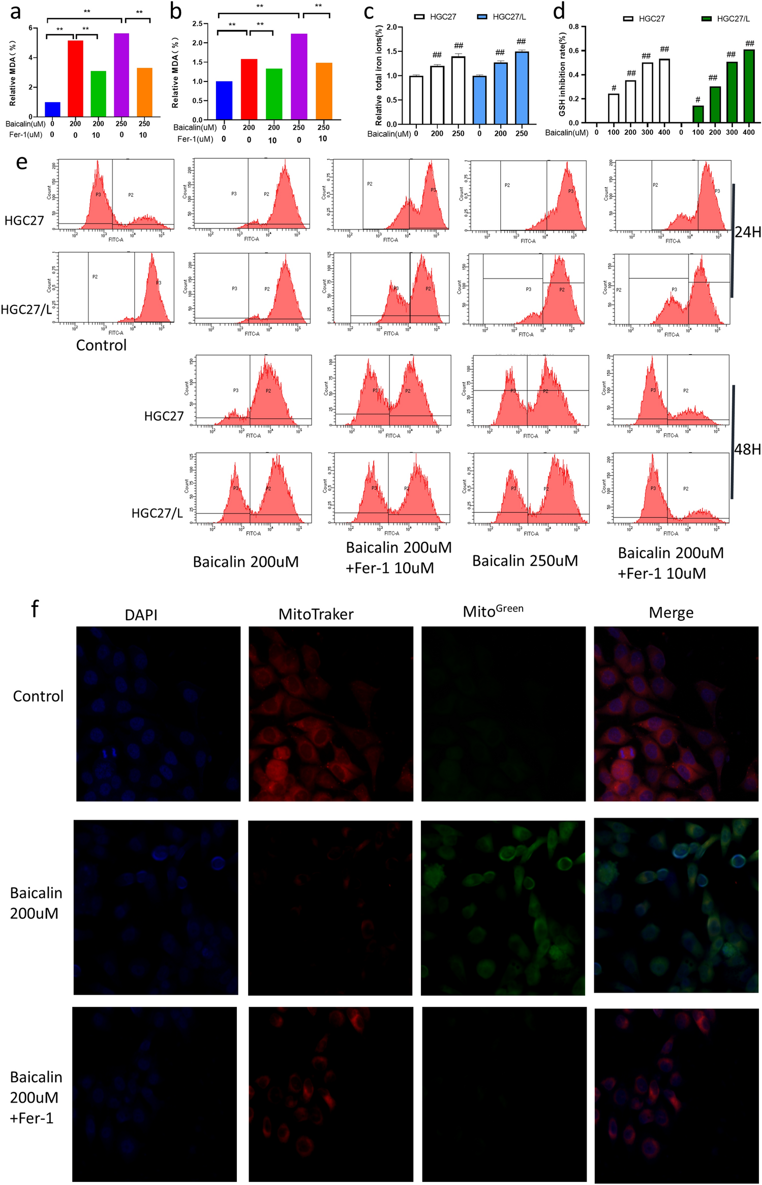
Figure 3

Effects of baicalin and Fer-1 on MDA content, total iron ion concentration, GSH inhibition rate, ROS accumulation and mitochondrial membrane potential after treatment on HGC27 and HGC27/L cells. The relative expression of MDA in HGC27 (a) and HGC27/L (b) cells was treated with baicalin at 200 μM, 250 μM and combined with Fer-1 for 24 h. The changes of total iron ion (c) and GSH inhibition rate (d) after baicalin treatment with 200 μM and 250 μM for 24 h in parents and resistant cells. The cumulative changes of ROS in HGC27 and HGC27/L cells were treated with baicalin at 200uM, 250uM and combined with Fer-1 after 24 h and 48 h (e). After the drug-resistant cells were treated with baicalin 200 μM combined with Fer-1 for 24 h, the changes of mitochondrial membrane potential were observed by confocal microscopy (original magnification 600 times) (f). *p < 0.05, **p < 0.01, **p < 0.001, ns had no statistical significance. Compared with the control group, #p < 0.05, ##p < 0.01, ###p < 0.001, ns had no statistical significance. GSH, glutathione;MDA, malondialdehyde; MMP, mitochondrial membrane potential; ROS, reactive oxygen species. All experiments were repeated three times.