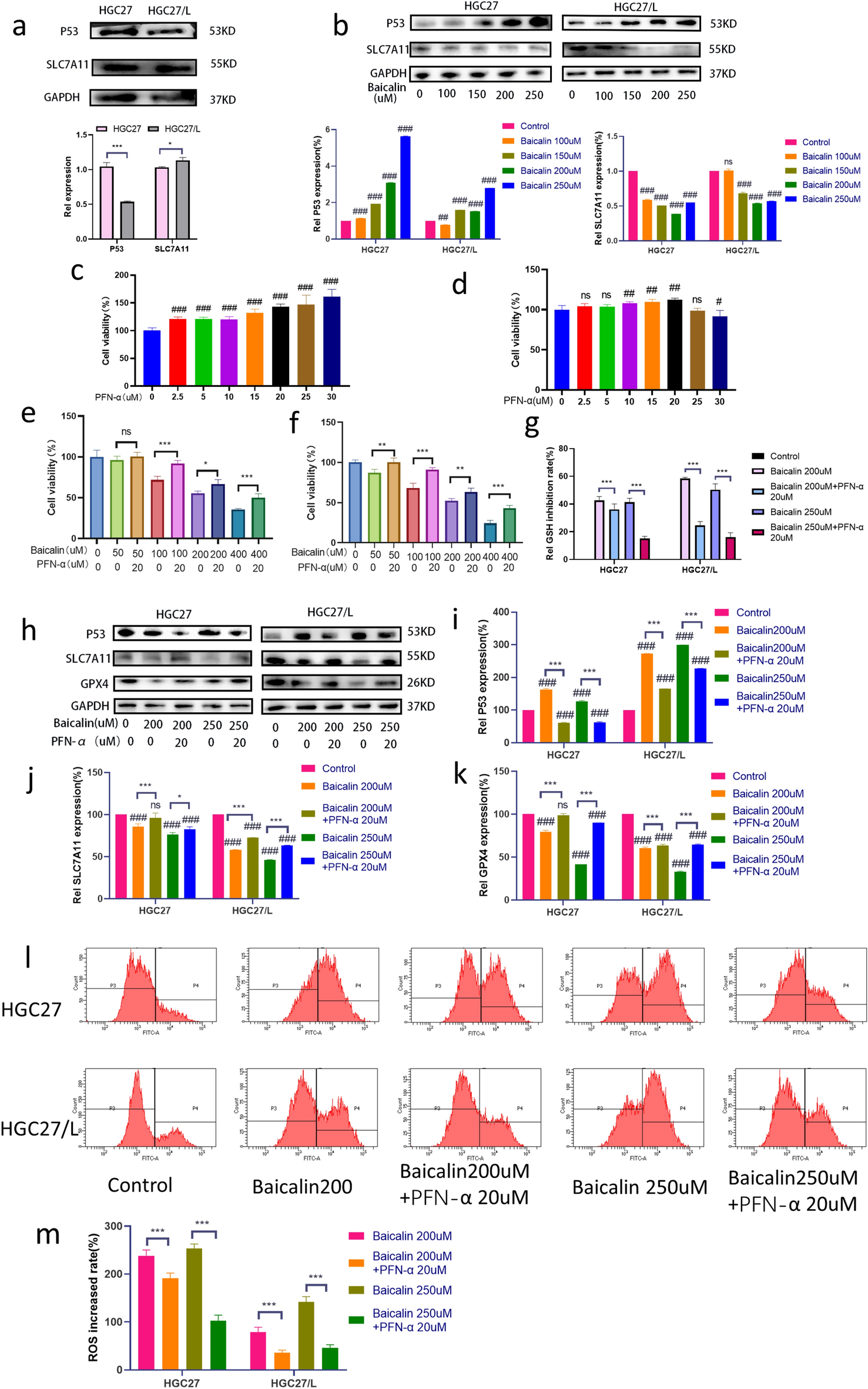
Figure 5

p53-mediated SLC7A11/GPX4/ROS pathway is involved in oxaliplatin resistance and death of sensitive gastric cancer cells induced by Baicalin. Western blotting was used to detect the difference of (a) and (b) genes p53 and SLC7A11 between HGC27 and HGC27/L cells, and the changes of that on HGC27 and HGC27/L cells after treated with baicalin of different concentrations. After HGC27 (c) and HGC27 (d) were treated with PFN-α of different concentrations for 24 h, The cell viability was determined by CCK8 method. After HGC27 (e) and HGC27/L (f) were treated with baicalin of different concentrations combined with PFN-α 20 μM for 24 h, the cell viability CCK8 and GSH inhibition rate was detected (g). After HGC27 and HGC27/L cells were treated with baicalin at 200 μM, 250 μM and combined with PFN-α of 20 μM for 24 h, the changes of genes p53, SLC7A11 and GPX4 were detected by Western blotting (h,i,j,k), and ROS accumulation was detected by flow cytometry (l, m). The expression of corresponding protein in untreated cells was 100%. Representational images and quantitative bar charts are displayed. The difference between groups was significant (*p < 0.05, **p < 0.01, *** p < 0.001, ns). Compared with the control group, #p < 0.05, ##p < 0.01, ###p < 0.001, ns had no statistical significance. Data are expressed as mean ± standard deviation. SLC7A11, solute carrier family 7 member 11; SLC7A11, Solute carrier family 7 member 11; GPX4, peroxisase-4. PFN-α: Pifithrin-α. The experiment was repeated three times.