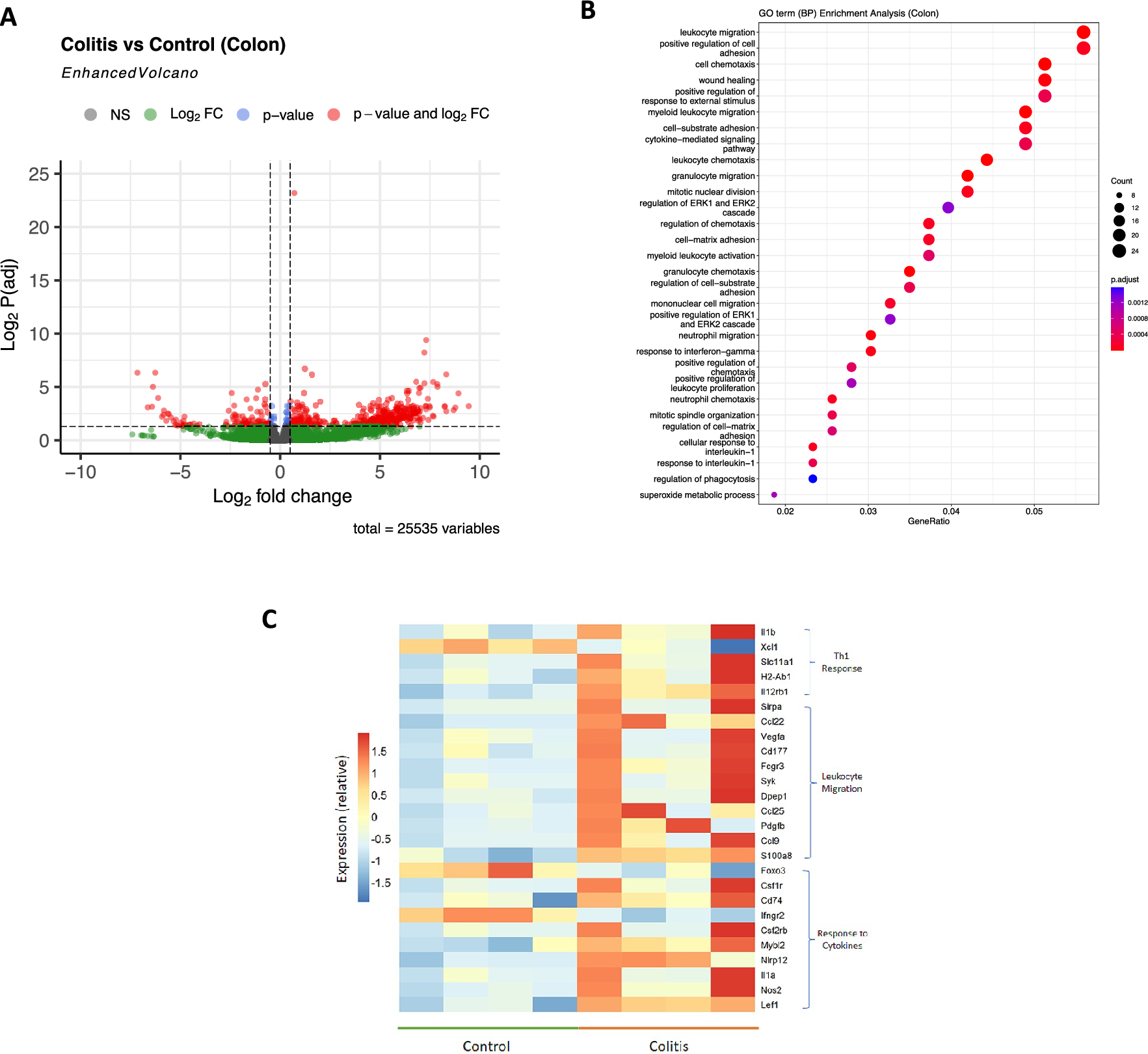
Figure 2

RNAseq analysis of colonic CD4+ T cells reveals a Th1-like phenotype under inflammatory condition. (A) Volcano plot of differentially expressed genes in CD4+ T cells from colitis matched to control, showing log2fold change vs -log2 P (adj), using Deseq-2 algorithm. In red circles are shown genes differentially expressed. Dashed lines indicate the x-axis threshold of |log2[fold change]| > 2 and the y-axis threshold of log2P(adj) < 0.05. (B) Gene ontology enrichment analysis of gene cluster altered in colonic CD4+ T cells from inflamed tissue. (C) Heat-map of a selected gene set of colonic CD4+ T cell, showing main genes related to Th1 response, leukocyte migration and response to cytokines (n = 4).