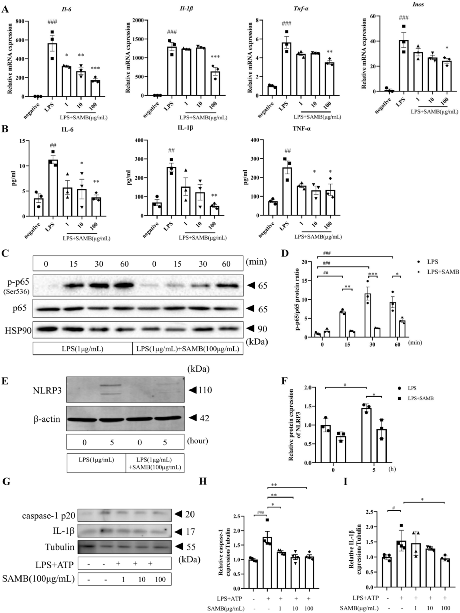
Figure 5

SAMB inhibited LPS-induced inflammation through inhibiting NF-κB/NLRP3 pathway in BMDMs. (A) Il-1β, Il-6, Tnf-α, and Inos mRNA levels assessed by RT-qPCR. (B) IL-1β, IL-6, and TNF-α levels in cell culture medlum of BMDMs assessed by ELISA. (C,D) The effect of SAMB on NF-κB p65 and p-NF-κB p65 protein expression. (E,F) The effect of SAMB on NLRP3 protein expression. (G–I) The effect of SAMB on caspase-1 p20 and IL-1β expression in the inflammasome model. Data are mean ± SEM. #P < 0.05, ##P < 0.01, ###P < 0.001 vs negative; *P < 0.05, **P < 0.01, ***P < 0.001 vs LPS.