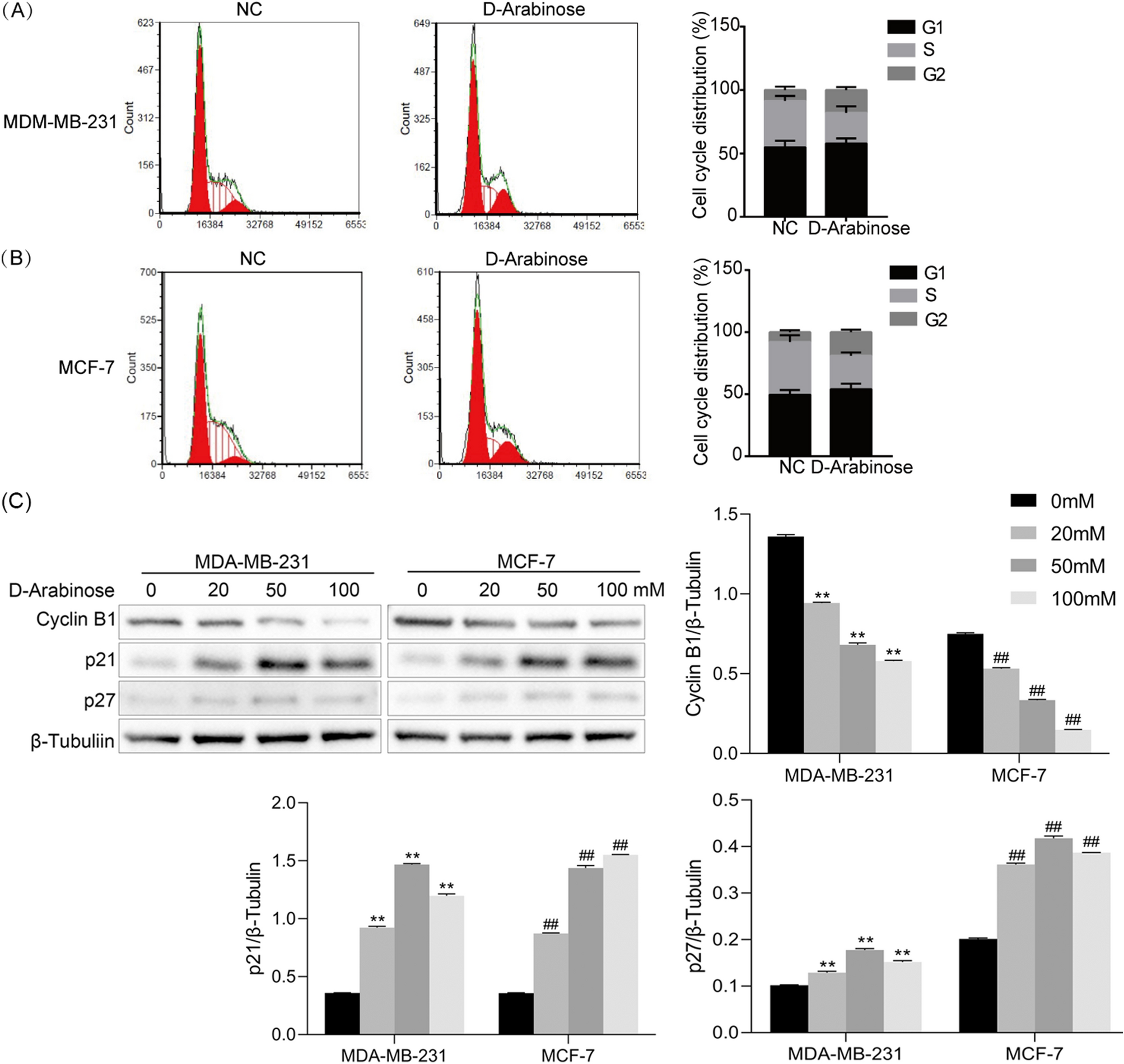
Figure 2

d-Arabinose induces breast cancer cell cycle arrest. (A,B) Breast cancer cells (MCF-7 and MDA-MB-231) were treated with d-arabinose (50 mM) for 24 h. Control and treated cells were harvested, stained with 0.05% propidium iodide, and subjected to flow cytometric analysis. (C) MCF-7 and MDA-MB-231 cells were stimulated with different doses of d-arabinose (0, 20, 50, and 100 mM) for 24 h, and the expression of Cyclin B1, p21, and p27 detected by western blot. Representative data from three separate experiments are shown. *#P < 0.05, **##P < 0.01.