Figure 3

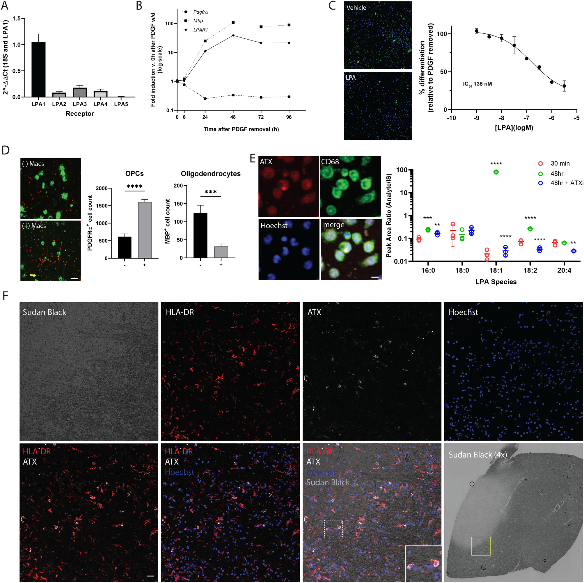
LPA1 is expressed on OPCs. (A) Quantitative PCR using primers against the Lpar1 through 5 in rat O4+ OPCs. Error bars are SEM, n = 3. (B) LPA1 expression over the course of differentiation in response to PDGF withdrawal. (C) Exogenous addition of LPA suppresses rat OPC differentiation upon PDGF withdrawal. Left, representative images of OPC cultures after PDGF withdrawal in the presence of LPA; top: no LPA, bottom LPA (1 µM), MBP (green) counterstained with Hoechst (blue). Scale bar 50 µm. Right, graph of LPA dose responsive suppression of OPC differentiation by LPA, IC50 135 nM. (D) Macrophages express autotaxin and release LPA. OPCs were plated in the upper compartment of a Transwell culture plate in the presence (+) or absence (−) of physically separated macrophages (bottom compartment). After PDGF withdrawal, fewer MBP+ oligodendrocytes (and more PDGFRα+ OPCs) were observed in the macrophage co-culture condition, (MBP p = 0.0008; PDGFRα p < 0.0001, mean ± SEM, n = 8, t-test). Representative images (left) of oligodendrocytes (MBP, green) and OPCs (PDGFRα, red) in the absence (− Macs) or presence of macrophages (+ Macs). Scale bar 50 µm. (E) Left, representative images of macrophages immunostained using antibodies against the LPA synthetic enzyme, autotaxin ATX (red), the macrophage marker CD68 (green). Cells were counterstained with Hoechst (blue). Scale bar: 5 µm. Right, quantification of LPA species in macrophage-conditioned media. Media LPA levels increase from 30 m to 48 h after plating. 1 µM PF-8380 (ATX inhibitor) prevents the induction of several LPA species at 48 h, including 18:1 (one way ANOVA, Tukey’s posthoc, significance against 48 h/no inhibitor group, **p < 0.01, *** < 0.001, ****p < 0.0001). (F) Tissue from an MS patient was stained with antibodies against HLA-DR (red), autotaxin (white) and counterstained with Hoechst (blue) and the myelin dye, Sudan Black. Scale bar: 25 µm. Inset (white box) is a magnified view showing HLA-DR+/ATX+/Hoechst+ cells. Bottom right is 4 × Sudan black image of section from where images were acquired. Magnified region of interest is highlighted in yellow. Myelin-poor lesion is lighter area where little staining is observed.