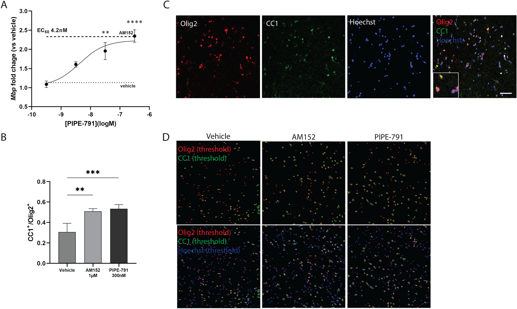
Figure 5

PIPE-791 induces oligodendrocytes in human cortical slice culture. (A) Cortical slices from fresh donor human brain were generated and treated with various concentrations of PIPE-791. Mbp transcript was quantified by qPCR resulting in an EC50 of 4.2 nM (mean ± SEM, n = 8; values were compared using ANOVA and Dunnett’s versus vehicle, **p < 0.01, ****p < 0.0001). (B) Human cortical slices treated with vehicle, 1 µM AM152, or 100 nM PIPE-791 were also processed by immunohistochemistry using antibodies against the mature oligodendrocyte marker, CC1 and the oligodendroglial marker Olig2. A significant increase in CC1+ cells was observed, comparable to the positive control, AM152 (**p = 0.0016, ***P = 0.0007, mean ± SEM, n = 4 for each group, ANOVA with Tukey’s). (C) Representative image of slice stained with, Olig2 (red), CC1 (green), Hoechst (blue). Scale bar 50 µm). Inset is a magnified image of cells co-expressing Olig2, CC1 and Hoechst. (D) Thresholded images used for analysis. Olig2+ cells are represented as red outlines, CC1 as green, and Hoechst as blue. Only CC1+/Olig2+/Hoechst+ were counted as oligodendrocytes.