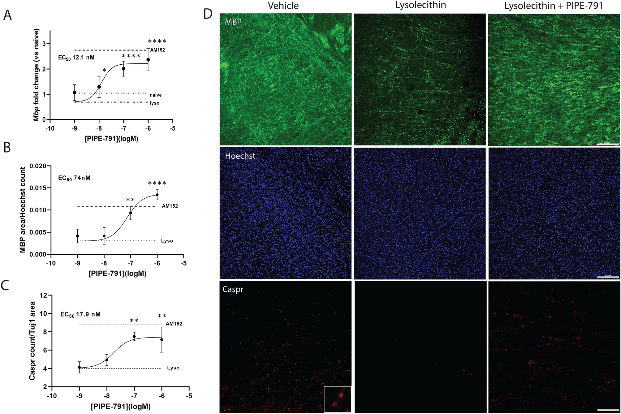
Figure 7

(A) Mouse cortical slice cultures were collected at postnatal day 17, cultured for 72 h then treated with lysolecithin for 18 h. Following insult, lysolecithin was removed and treatments added for 3 days. PIPE-791 induced Mbp transcript with an EC50 of 14.7 nM with efficacy comparable to 1 µM AM152 (mean ± SD, n = 4). (B) Mouse slices were prepared as in (A) but treated with PIPE-791 for 5 days. Slices were immunostained for MBP (green), Caspr (red), and Hoechst (blue). Images were from regions adjacent to the superior edge of the corpus callosum. A dose dependent increase in the amount of MBP (B, EC50 74 nM, naïve value 0.013) and the number of Caspr puncta (C, EC50 17.9 nM, naïve value = 12.33) were observed (mean ± SD, n = 4, values were compared using ANOVA and Dunnett’s versus lysolecithin, **p < 0.01, ****p < 0.0001). (D) Representative images of MBP (green), Hoechst (blue) and Caspr (red) across vehicle, lysolecithin + vehicle, and lysolecithin + 100 nM PIPE-791. Scale bar 100 µm. Inset is zoomed Caspr staining from vehicle treated sample.