Figure 8

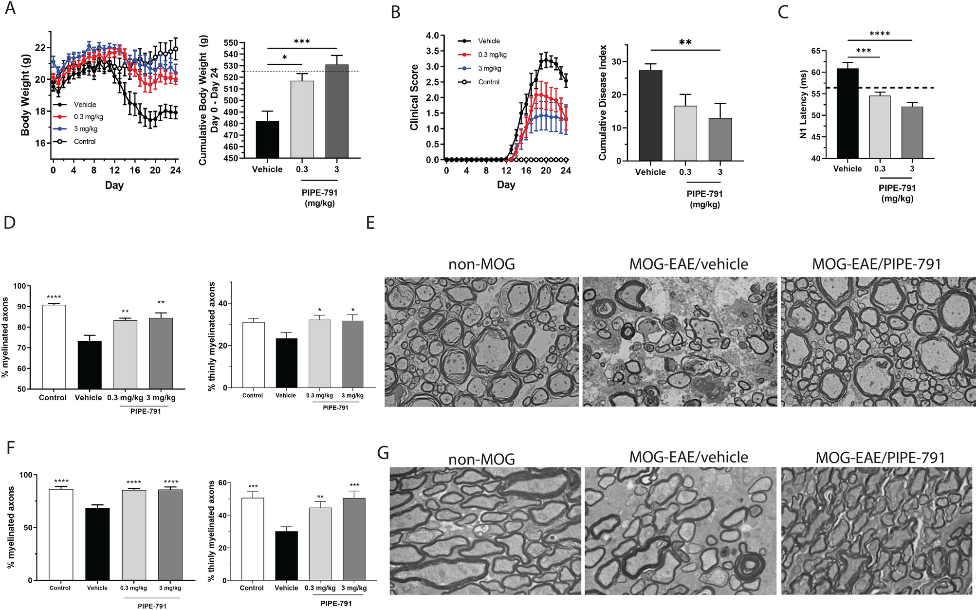
PIPE-791 is efficacious in the MOG-EAE mouse model of multiple sclerosis. (A) On Day 0, mice received MOG antigen. Dosing began on day 1 with mice dosed orally, once a day with 0.3 or 3 mg/kg PIPE-791 or vehicle. Left, body weights were measured daily and graphed across time. Error bars are mean ± SEM. Right, Total body weights from day 0 to 24 were summed to generate a cumulative body weight. Significant increases in body weight were observed in both 0.3 and 3 mg/kg PIPE-791 groups (*p = 0.0126, ***p = 0.0003, n = 12, ANOVA with Dunnett’s). (B) Left, graph of clinical scores (error bars are mean ± SEM), Right, graph of cumulative disease index (sum of clinical scores from day 0 to 24) with significant improvement observed at 3 mg/kg (mean ± SEM **p = 0.0092, n = 12, ANOVA with Dunnett’s). 0.3 mg/kg had an improved CDI, but did not achieve significance (p = 0.0575, ANOVA with Dunnett’s). (C) VEP latencies were measured from non-MOG (dotted line) and MOG-EAE mice treated with vehicle, 0.3 or 3 mg/kg PIPE-791 (***p = 0.0003, ****p < 0.0001, mean ± SEM, n = 12 animals, ANOVA with Tukey’s), (D) Left, Graph of myelinated axons in the lumbar spinal cord (g-ratio < 1) of non-MOG mice (****p < 0.0001, n > 8 for all groups) or MOG-EAE mice treated with vehicle, 0.3 mg/kg PIPE-791 (p = 0.0041), or 3 mg/kg PIPE-791 (**p = 0.0013; mean ± SEM). Right, bar graph of % thinly myelinated axons, a surrogate measure of remyelination (1 ≥ g-ratio ≥ 0.8, means ± SEM, *p < 0.05, ANOVA with Dunnett’s, n > 8 for all groups). (E) Representative electron micrographs from spinal cord of non-MOG or MOG-EAE with vehicle or PIPE-791 (3 mg/kg). (F) Left, graph of myelinated axons in the optic nerve (g-ratio < 1) of non-MOG mice or MOG-EAE mice treated with vehicle, 0.3 mg/kg PIPE-791, or 3 mg/kg PIPE-791 (****p < 0.0001, mean ± SEM, n > 8 for all groups). Right, graph of thinly myelinated axons (1 ≥ g-ratio ≥ 0.8, **p < 0.01, ***p < 0.01, ANOVA with Dunnett’s, n > 8 for all groups). (G) Representative electron micrographs of optic nerve from non-MOG or MOG-EAE with vehicle or PIPE-791 (3 mg/kg).