Figure 1
From: CRTAC1 identified as a promising diagnosis and prognostic biomarker in lung adenocarcinoma

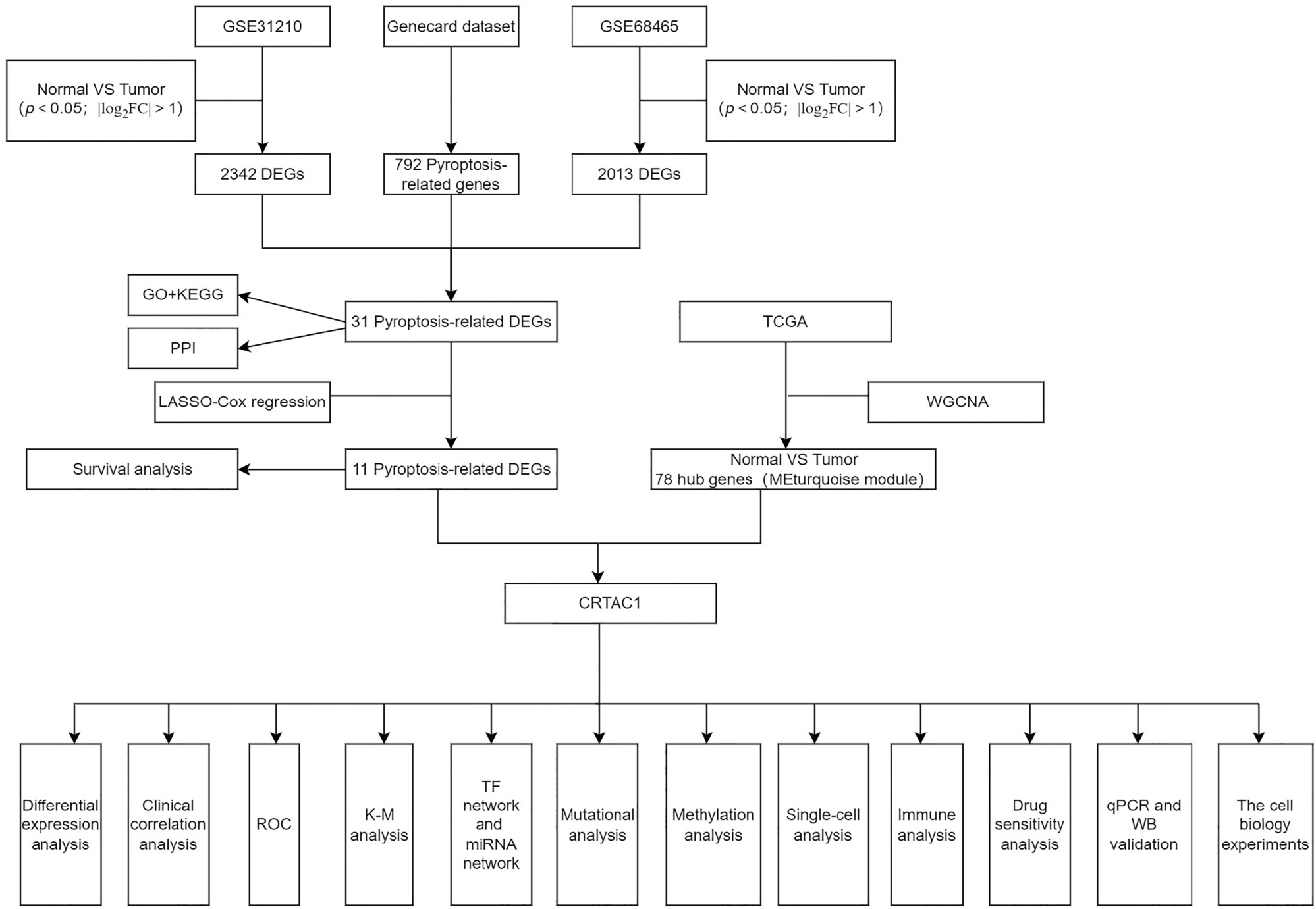
The flowchart of data collection, analysis, and experimental validation.
From: CRTAC1 identified as a promising diagnosis and prognostic biomarker in lung adenocarcinoma

The flowchart of data collection, analysis, and experimental validation.