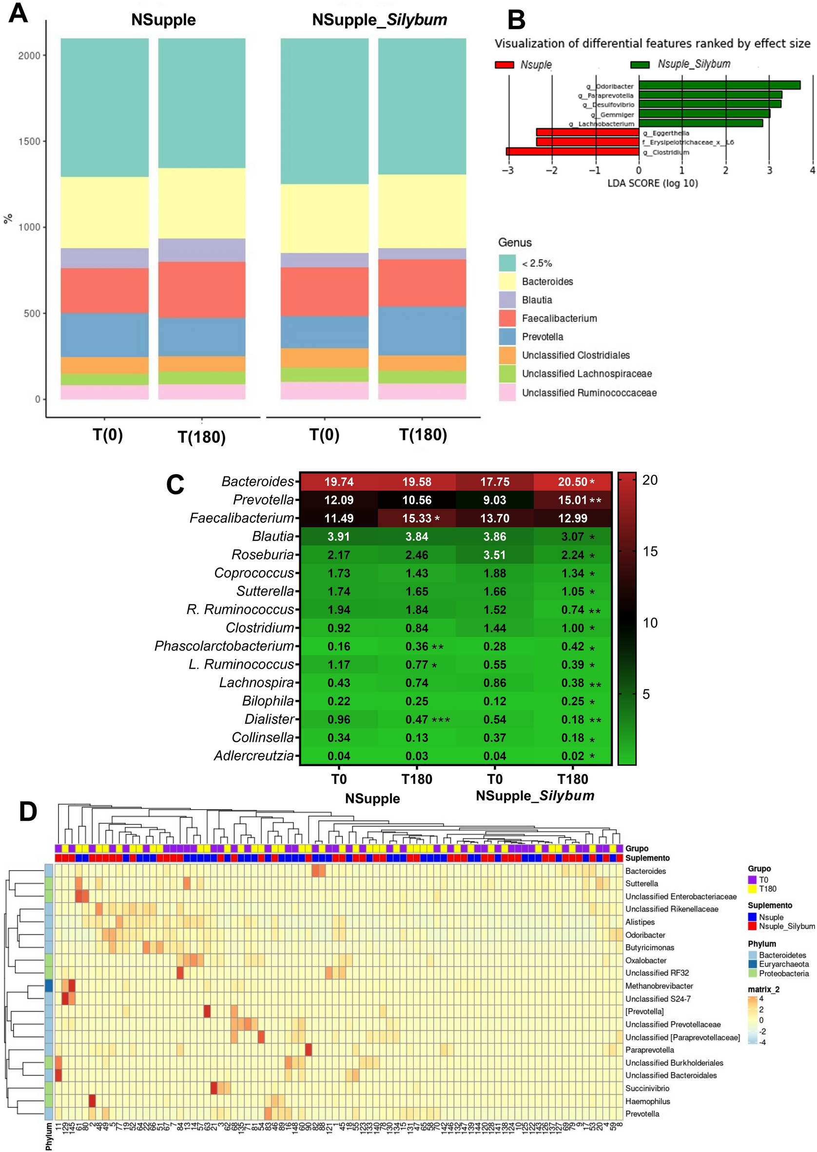
Figure 2

Genera composition of the gut microbiota in overweight volunteers after 180 days of supplementation. Shown is the abundance of the genera profile (A); The logarithmic linear discriminant analysis (LDA) effect size (LEfSe) scores. Red bars indicate that taxa were enriched in NSupple, and green bars indicate those that were enriched in NSupple_Silybum. Only the taxa with LDA > 2.0 are shown (B); heatmap of the microbial genera abundance with statistical significance (C); heatmap depicting taxonomic distribution readings of volunteers' microbiome. The figure highlights variations and groupings in the taxonomic characteristics of volunteers before (T0) in purple and after 180 days of supplementation (T180) in yellow, with NSupple, in blue, and NSupple_Silybum, in red. Each column represents the relative abundance, delineated by intensity profiles for individual samples. Colors on the map reveal the relative positioning of read count data; ranging from light blue to orange signifies values above the mean. The color tones denote the distance of each data point from the mean line. At the sidebar of the heatmap there is the overall relative abundance of the taxa at a given taxonomic level, represented by three phyla, Bacteroidetes, Euryarchaeota and Proteobacteria, for gut bacterial taxa from time zero [T(0)] and 180 days [T(180)] after supplementation (D); with NSupple (n = 21) and NSupple_Silybum (n = 20) in overweight volunteers. Values are expressed as the percent of relative abundance (mean ± standard deviation). *p < 0.05, **p < 0.01, ***p < 0.001.