Figure 1

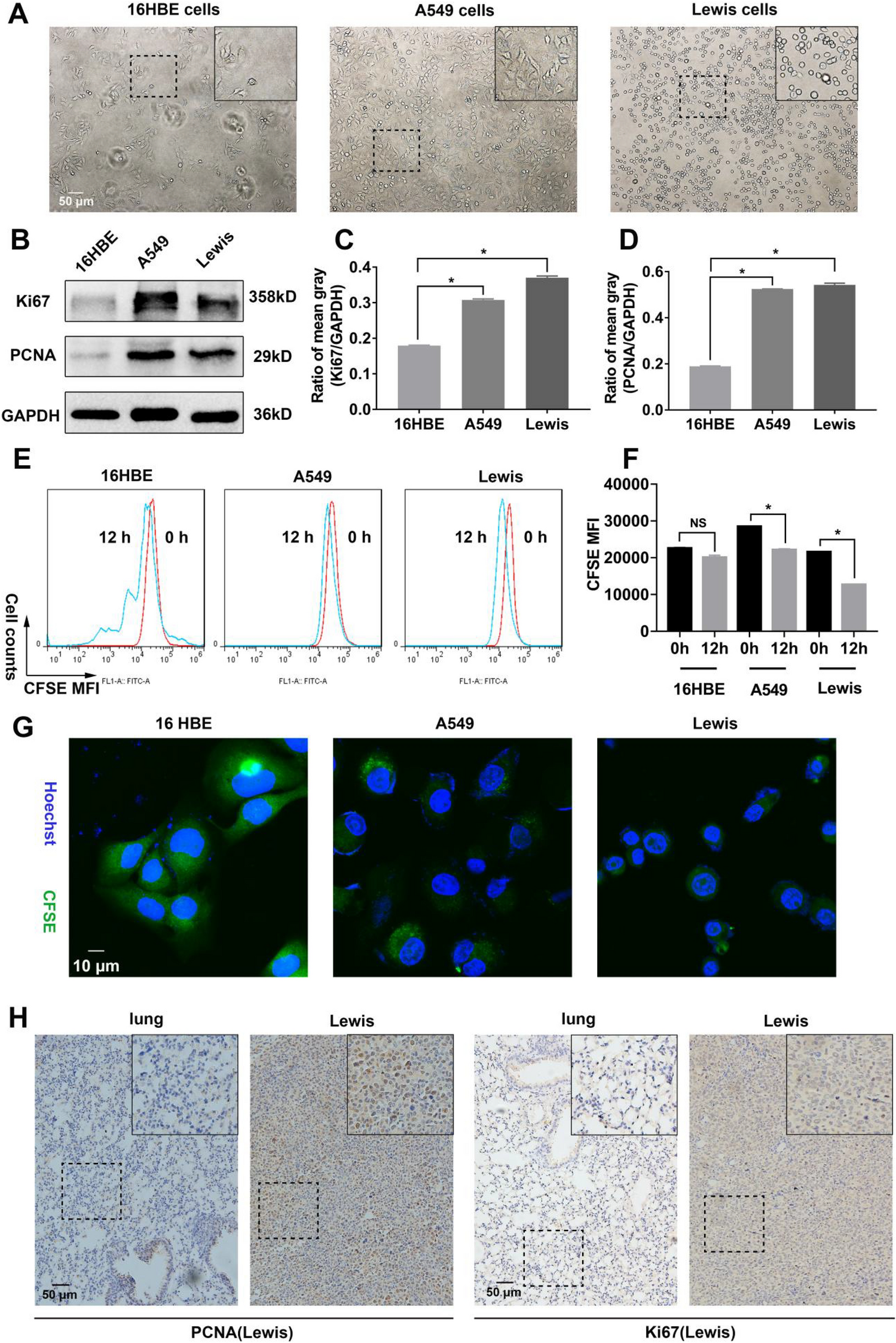
Malignant lung cancer cells presented rapid proliferation capability compared with normal lung cells. 16HBE, LLC and A549 were cultured for 24 h. (A) The cells were photographed by microscopy. 16 HBE had a slower proliferation rate than LLC and A549 thereof from the representative images. (B–D) The expression of Ki67 and PCNA, which are indicators of proliferation level, was assayed through WB. The mean gray of bands was quantitatively analyzed. (E–F) The cells were labeled with CFSE and assayed by flow cytometry. The decay of CFSE fluorescence suggested the proliferation of cells. (G) The cellular CFSE fluorescence was imaged by confocal microscopy. (H) The expression of PCNA and Ki67 in tumor grafts (Lewis cell-bearing mice) and lungs was assayed using immunohistochemistry (IHC). Values were means ± SD (n = 3, *p < 0.05).