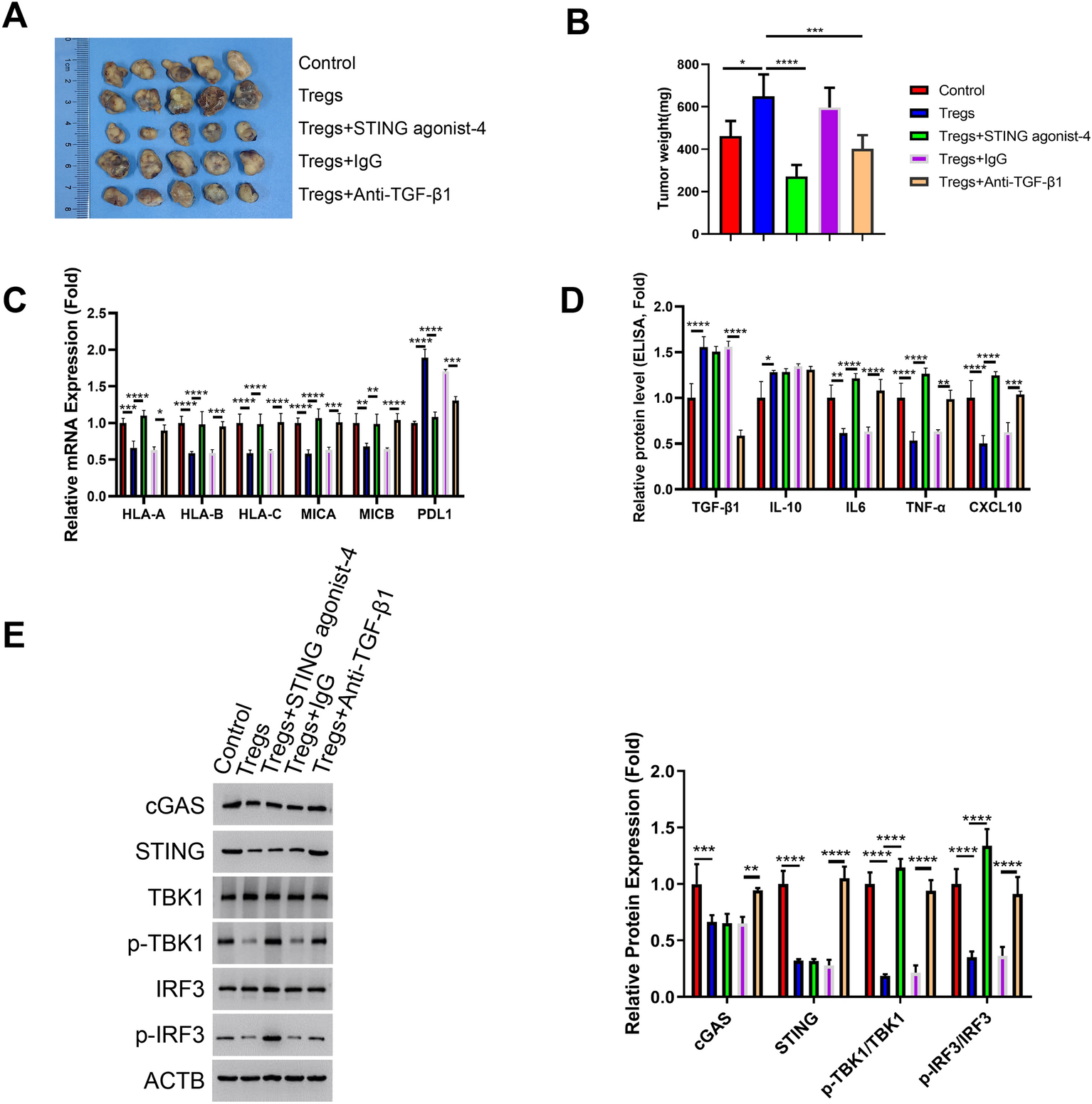
Figure 6

STING agonist and TGF-β1 neutralization counteract the pro-tumorigenic effect of Tregs. The nude mice were injected with MM.1S cells, MM.1S cells plus Tregs, MM.1S cells plus Tregs and STING agonist-4, MM.1S cells plus Tregs and IgG isotype or MM.1S cells plus Tregs and TGF-β1 neutralizing antibody (n = 5 in each group). The tumor samples were harvested from nude mice on day 35. (A). Xenograft tumor images in each experimental group. (B). The summary of tumor weight in each group. (C). qRT-PCR analsyis of HLA-A, HLA-B, HLA-C, MICA, MICB, and PDL1 in the tumor tissues. (D). ELISA analysis of IL-10, TGF-β1, IL-6, TNF-α and CXCL10 in the tumor tissues. (E). Western blot analysis of the protein levels of cGAS, STING, TBK1, p-TBK1, IRF3 and p-IRF3 in the tumor tissues. (n = 5 animals in each group; n = 3 technical replicates for ELISA and qRT-PCR measurement in each experimental sample. One-way ANOVA).*P < 0.05, **P < 0.01, ***P < 0.001, ****P < 0.0001.