Figure 5

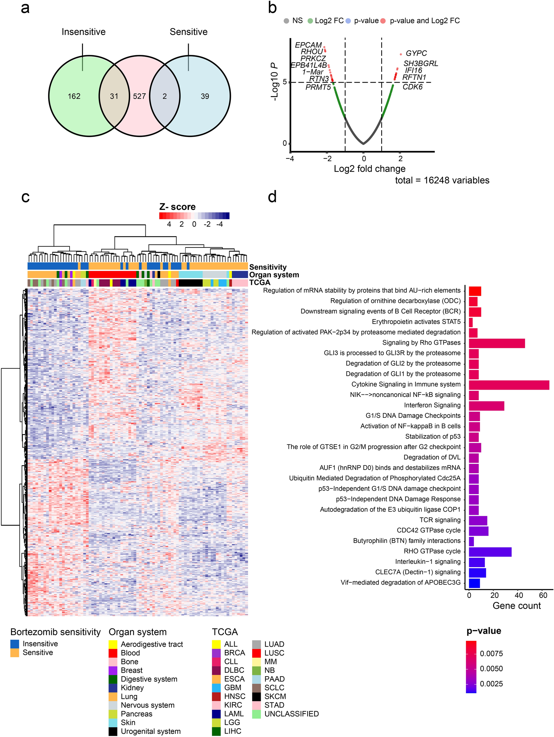
The effect of bortezomib treatment on gene dysregulation in the two sensitivity groups. (a) Venn diagram illustrating the number of dysregulated genes in > 20% of cell lines in each sensitivity group. The pink circle (middle) shows the number of dysregulated genes (n = 560) identified using “limma” R package, while the green (left) and blue (right) circles represent genes identified by Sanger COSMIC Cell Lines Project that were associated with bortezomib-insensitivity (n = 193) and sensitivity (n = 41), respectively. Of genes identified in the Sanger COSMIC Cell Lines Project, 31 genes out of 193 and 2 genes out of 41 were found among the 560 genes identified by limma. (b) Volcano plot showing the 560 most dysregulated (up or down regulated) genes identified using limma R package. (c) Heatmap illustrating hierarchical clustering for expression of the 560 genes identified using limma with Manhattan distance metric and Ward’s minimum variance method (Ward.D2). (d) Gene Ontology and Reactome enrichment analysis for the 560 dysregulated genes between the bortezomib sensitivity groups.