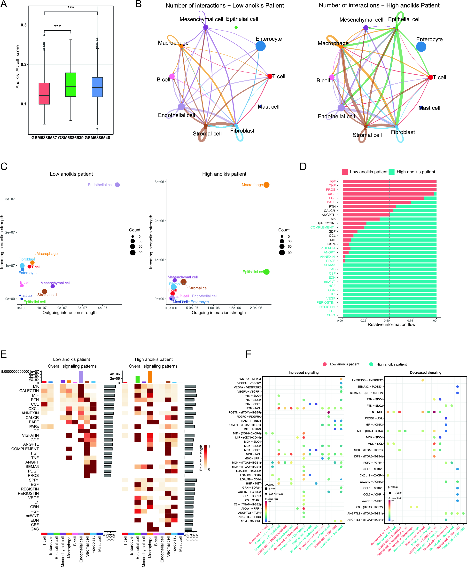
Figure 4

Overall pattern of intercellular communication analysis. (A) The box plots display the differences in anoikis activity among three sample groups, including CRC sample from non-metastatic patients (GSM688537), metastatic tumor patients (GSM688539) and metastatic tumor samples (GSM688540). (B) Network plots show the interaction numbers among cell types in the Low anoikis patient and High anoikis patient. (C) Bubble plots illustrate the internal and external cell interaction strength in the Low anoikis patient and High anoikis patient. (D) Bar plots demonstrate the relative information strength in the Low anoikis patient and High anoikis patient. (E) Heatmap of the overall signaling pathways in Low anoikis patient and High anoikis patient. (F) Significantly increased and reduced ligand receptor pairs in the Low anoikis patient and High anoikis patient.