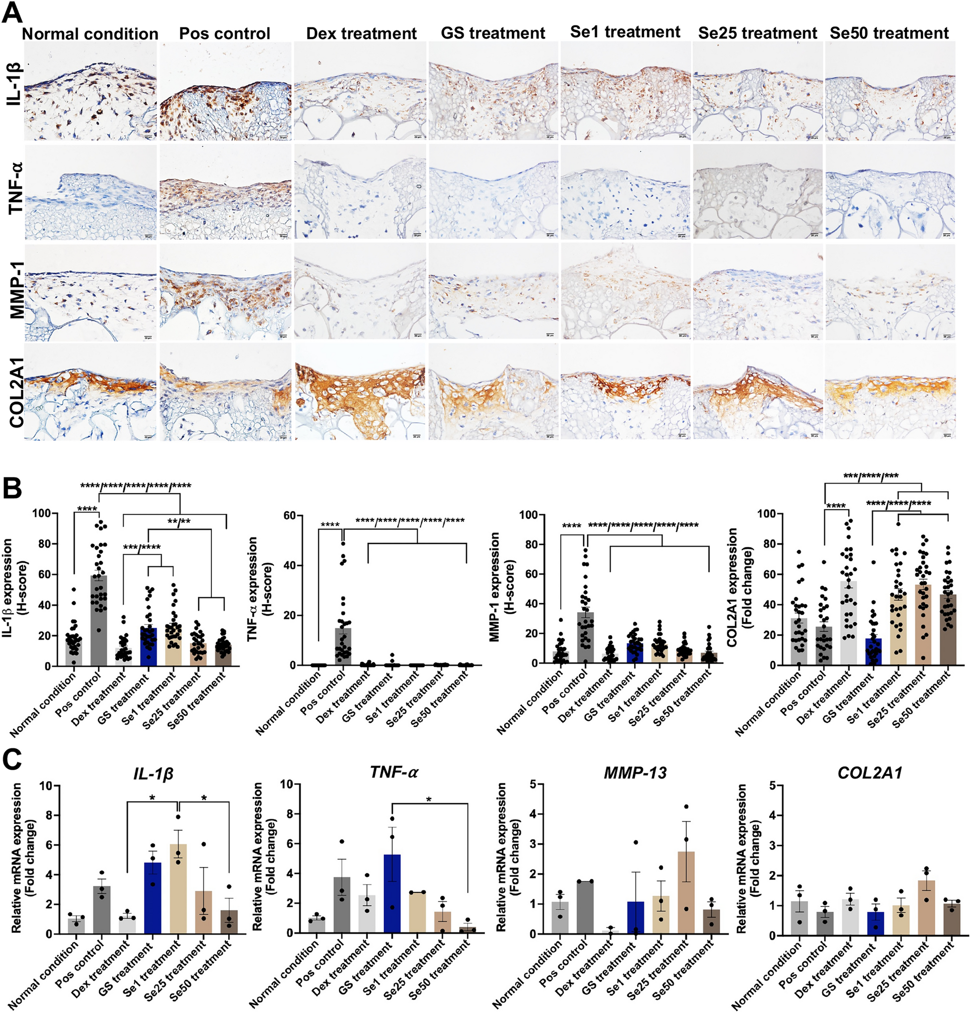
Figure 7

Immunolocalized microscopic images with H-score expression graphs and gene expression analysis of early inflammation markers in scaffold cultures under normal condition, including positive control (inflammation without treatment), Dex treatment, GS treatment, and Se1, Se25, and Se50 treatments. (A) The immunolocalized microscopic images of different treatments with early inflammation-related markers (IL1-β, TNF-α, MMP-1, and COL2A1). (B) Bar graphs of the H-score expression of IL1-β, TNF-α, MMP-1, and COL2A1 for each treatment group. (C) Relative gene expression of IL-1β, TNF-α, MMP-13, and COL2A1 in each treatment group. The abbreviations used in this study were as follows: Pos control was the positive control, Dex treatment referred to dexamethasone treatment, GS treatment indicated glucosamine sulfate treatment, and Se1, Se25, and Se50 referred to sericin treatment at 1, 25, and 50 μg/ml concentrations, respectively.