Figure 5
From: A simple protocol to establish a conditionally immortalized mouse podocyte cell line

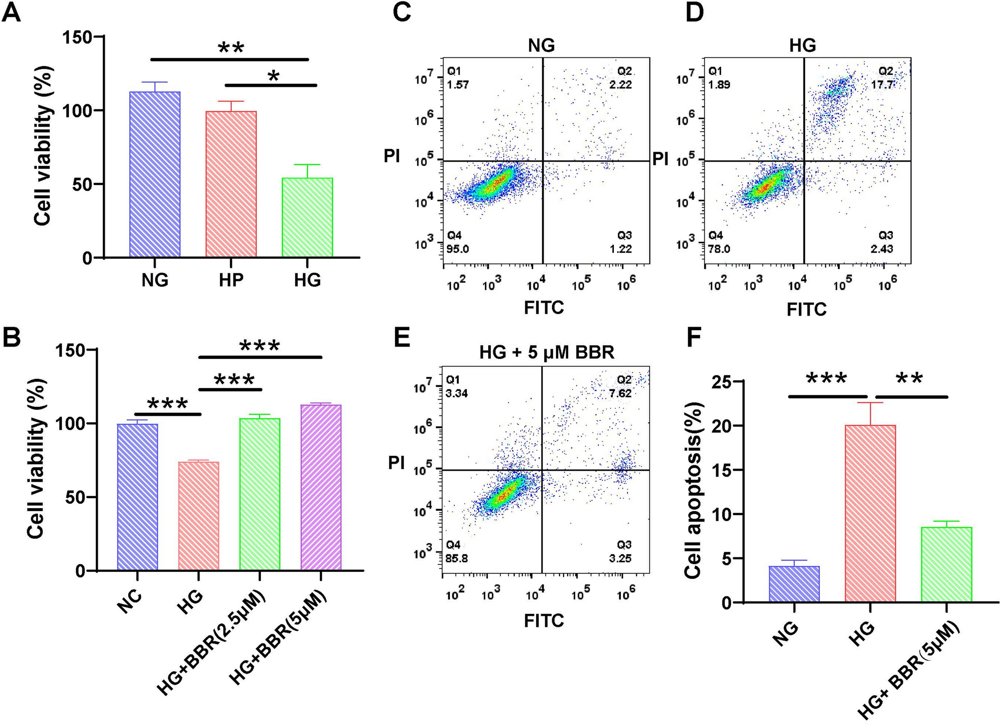
In vitro model of podocyte injury induced by high glucose. (A) Viability analysis using the CCK-8 assay showed a reduction in cell viability after treatment with HG. NG, normal glucose; HP, high permeability; HG, high glucose. (B) CCK-8 viability analysis showed alleviation of HG-induced MPCs after BBR treatment. Apoptosis of MPCs was analyzed using flow cytometry: (C) NG, (D) HG, and (E) HG + 5 mM BBR. (F) The percentage of apoptotic MPCs was determined as the average of three independent experiments. The data are presented as the means ± SEM (n = 3–6), *P < 0.05, **P < 0.01, ***P < 0.001.