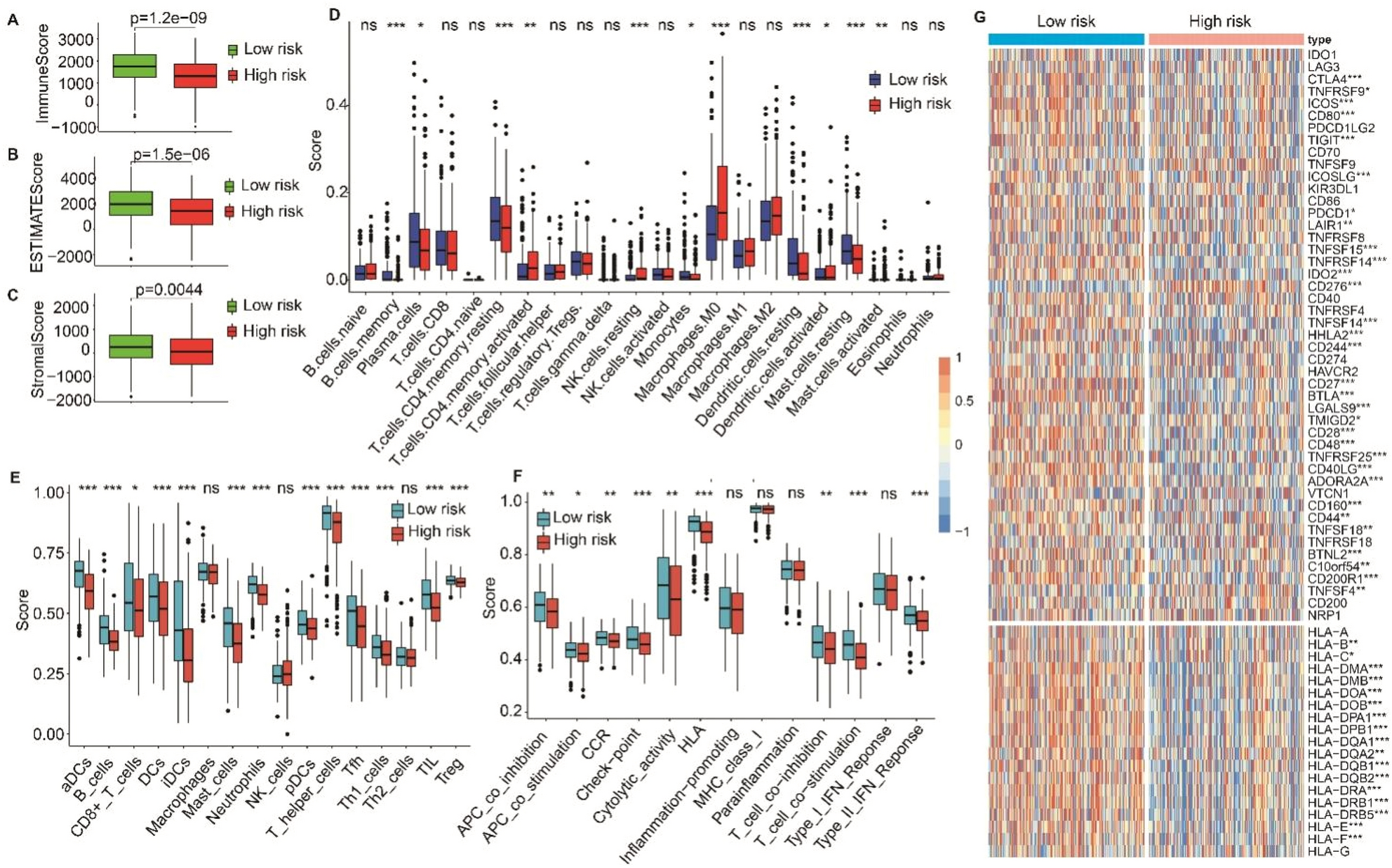
Figure 6

Immune infiltration analysis in the HS and LS groups. (A–C) The prognostic significance of immune score, stromal score, and estimate score by ESTIMATE algorithm. (D, E) Boxplot for ssGSEA scores [immune cells scores (D) and immune functions scores (E)]. (F) Immune cell content evaluated by CIBERSORT. (G) Heatmap of gene expression for immune checkpoints and human leukocyte antigen (HLA) genes. Adjusted P values were showen as: ns, not significant; *P < 0.05; **P < 0.01; ***P < 0.001.