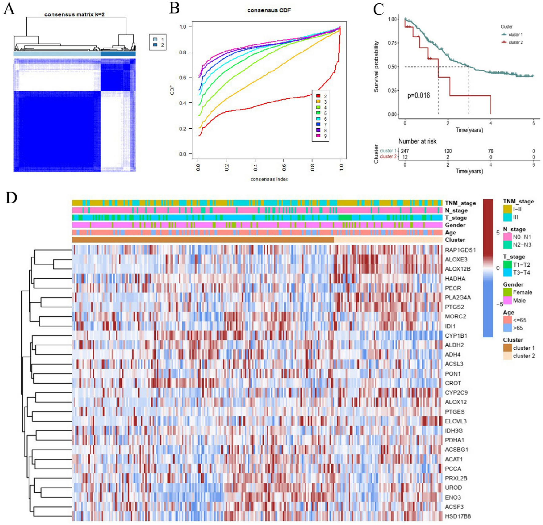
Figure 2

ESCC subtypes based on consensus clustering. (A, B) The ESCC patients were divided into cluster 1 and cluster 2 based on the prognostic FMGs. (C) The Kaplan–Meier analysis of the patients among two clusters. (D) A heatmap regarding to the relationships between the clinicopathological features and two clusters. ESCC esophageal squamous cell carcinoma, FMGs fatty acid metabolism-related genes.