Figure 2
From: Oncolytic adenovirus encoding LHPP exerts potent antitumor effect in lung cancer

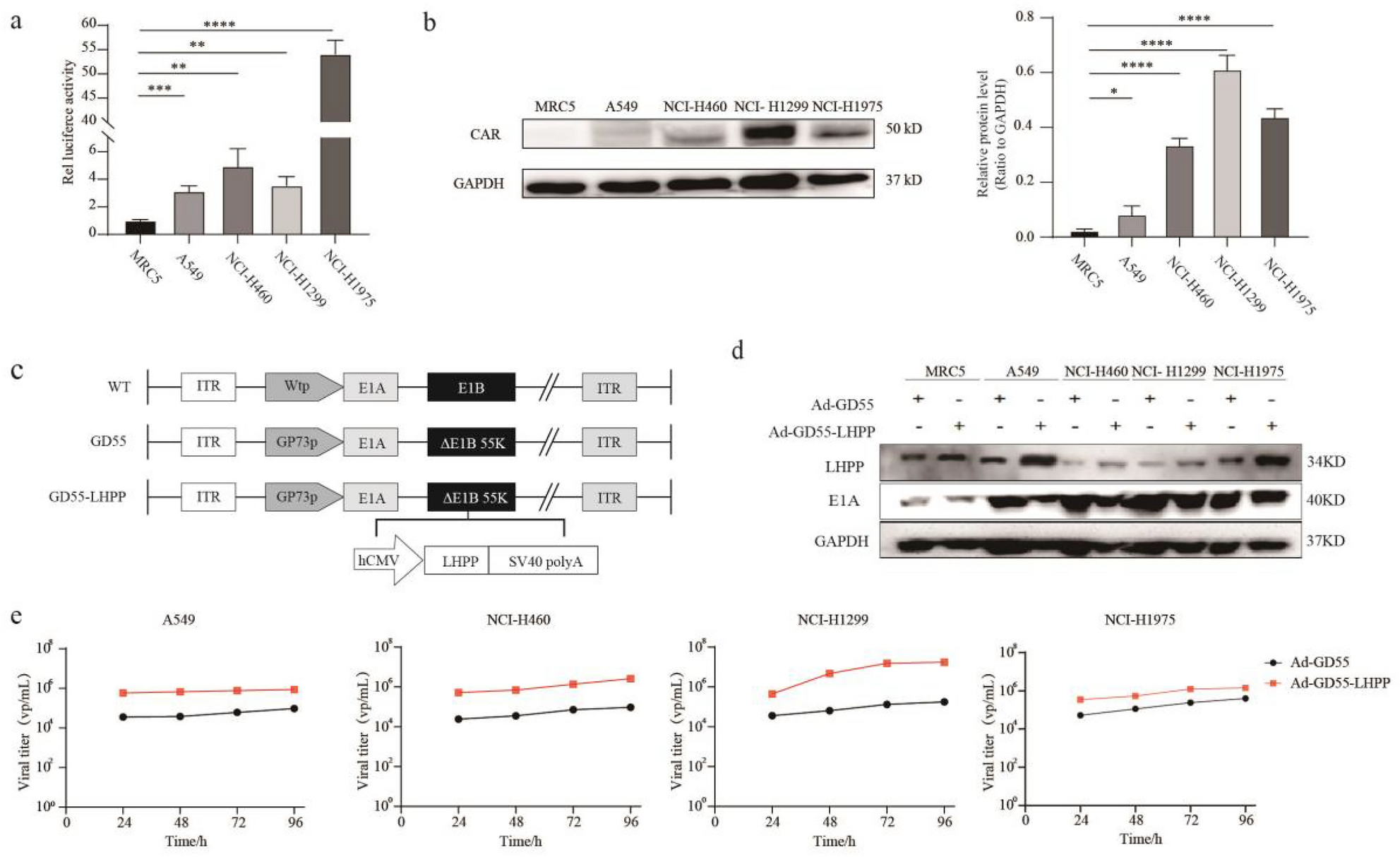
Construction of recombination oncolytic virus GD55-LHPP and its characteristic. (a) The promoter activity of the GP73 promoter in normal lung cell lines and different lung cancer cell lines **P < 0.01, ***P < 0.001. (b) The expression of Coxsackie and Adenovirus Receptor (CAR) protein in normal lung cell lines and different lung cancer cell lines by Western blotting. **P < 0.01, ***P < 0.001. (c) Schematic diagram of the structure of the recombinant oncolytic adenovirus structure. ITR, inverted terminal repeat. (d) The expression of LHPP protein in four lung cancer cell lines (A549, H460, H1299, and H1975) and one human embryonic lung cell (MRC-5) infected with GD55-LHPP or GD55 at the 10 MOI for 48 h by Western blotting. (e) The progeny replication of the virus replicates in four lung cancer cell lines (A549, H460, H1299, and H1975) were infected with 10 MOI of GD55-LHPP or GD55 for 24, 48, 72, 96 h.