Figure 2
From: TCF7L1 regulates colorectal cancer cell migration by repressing GAS1 expression

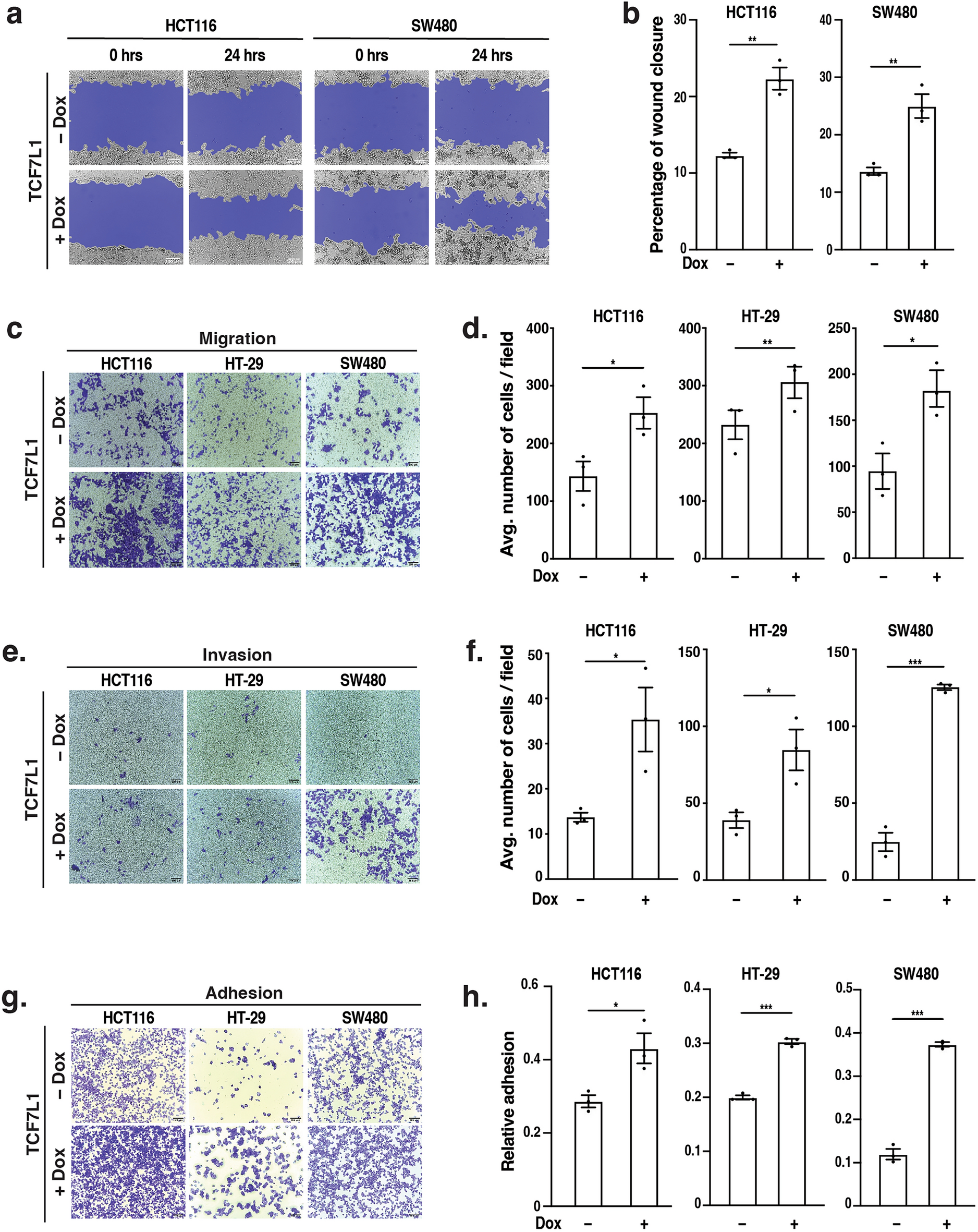
TCF7L1 promotes colorectal cancer cell migration, invasion and adhesion. (a) Representative images and (b) quantification of wound closure in stable HCT116 and SW480 treated without or with Dox to induce TCF7L1 expression. Scratch wounds were assessed at 0 and 24 h. (c) Representative images and (d) quantification of stable HCT116, HT-29 and SW480 cells treated with or without Dox and subjected to transwell migration assays. (e) Representative images and (f) quantification of stable HCT116, HT-29 and SW480 cells treated with or without Dox and subjected to transwell invasion assays. (g) Representative images and (h) quantification of stable HCT116, HT-29 and SW480 cells treated with or without Dox and subjected to cell adhesion assays. Scale bars are 100 µm. Data are represented as mean ± SEM (*p < 0.05, **p < 0.01, ***p < 0.001).