Figure 3
From: TCF7L1 regulates colorectal cancer cell migration by repressing GAS1 expression

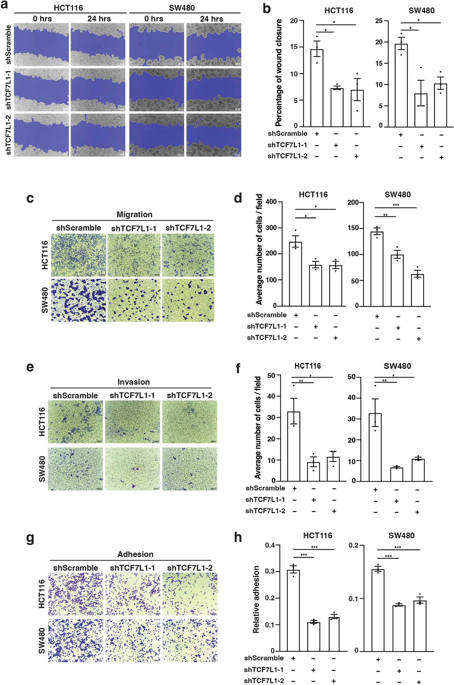
TCF7L1-depletion reduces colorectal cancer cell migration, invasion and adhesion. (a) Representative images and (b) quantification of wound closure in control (shScramble) and TCF7L1 knock-down HCT116 and SW480 cells. Scratch wounds were assessed at 0 and 24 h. (c) Representative images and (d) quantification of control (shScramble) and TCF7L1 knock-down HCT116 and SW480 cells subjected to transwell migration assays. (e) Representative images and (f) quantification of control and TCF7L1 knock-down HCT116 and SW480 cells subjected to transwell invasion assays. (g) Representative images and (h) quantification of control and TCF7L1 knock-down HCT116 and SW480 cells subjected to adhesion assays. Scale bars are 100 µm. Data are represented as mean ± SEM (*p < 0.05, **p < 0.01, ***p < 0.001).