Figure 5
From: TCF7L1 regulates colorectal cancer cell migration by repressing GAS1 expression

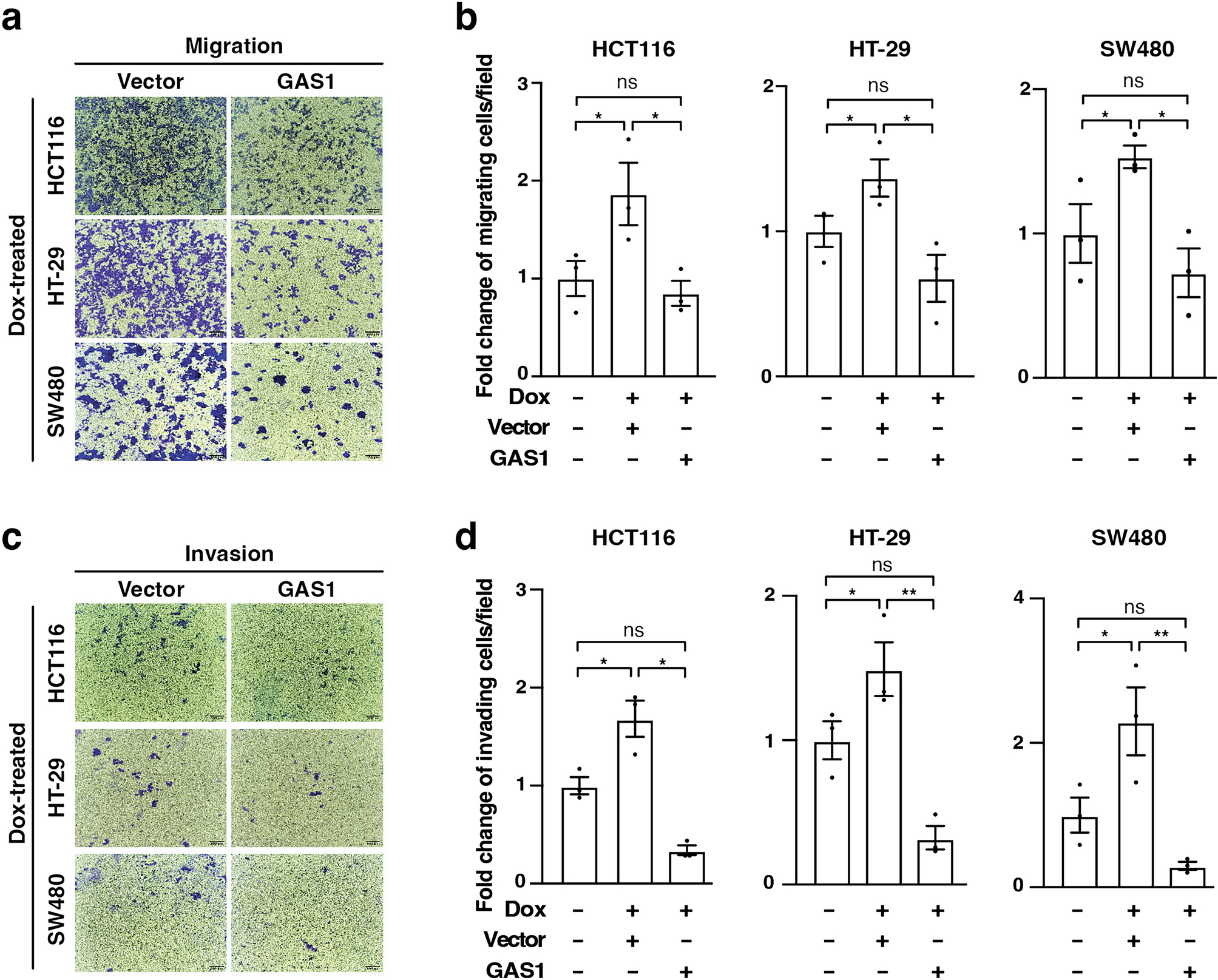
GAS1 suppresses TCF7L1-mediated increase in colorectal cancer cell migration and invasion. (a) Representative images of the indicated Dox-treated CRC cell lines that were transfected with vector or a GAS1 expression plasmid and subjected to transwell migration assays. (b) Quantification of migrated cells +/−Dox treatment that were transfected with the plasmids indicated. (c, d) as in (a, b) except cells were subjected to transwell invasion assays. Scale bars are 100 µm. Data are represented as mean ± SEM (*p < 0.05, **p < 0.01, ***p < 0.001).