Figure 1
From: Multi-cohort analysis reveals immune subtypes and predictive biomarkers in tuberculosis

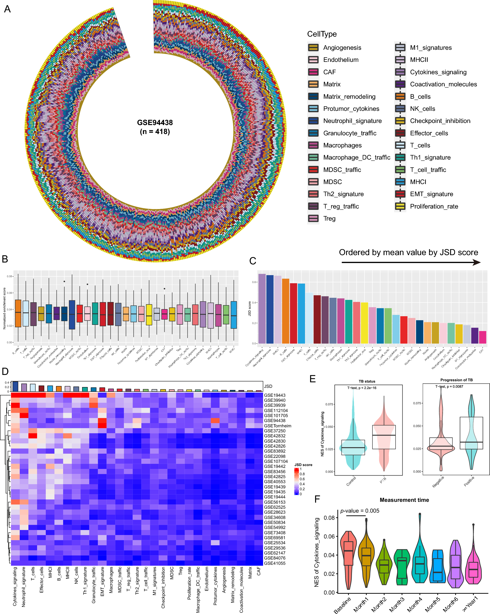
Exploring enrichment scores of Fges-related gene sets in tuberculosis cohorts. (A) Circular plot illustrating the distribution of enrichment scores (ESs) for 29 Fges-related gene sets in the GSE94438 TB cohort (n = 498). Each bar represents an individual sample, and the color code indicates varying ESs of gene sets. (B) Boxplot presenting the scaled distribution of ESs for the 29 Fges-related gene sets (referred to as Fges). The median value is depicted by the black line within the box, while outliers are indicated by black points outside the box. (C) Bar plot displaying the Jessen-Shannon divergence (JSD) scores for the Fges, arranged in descending order from left to right. (D) Heatmap depicting the ESs of the Fges across 34 TB cohorts. The annotation bar plot shows the JSD scores of the Fges. Rows in the heatmap are clustered using hierarchical clustering. (E) Violin plots illustrating the distribution of cytokine scores between different groups: normal controls vs. TB patients (left) and TB patients with negative vs. positive progression (right), with p-values obtained through t-tests. (F) Violin plot presenting the distribution of cytokine scores along the progression time of PTB exposure, from baseline to exposure greater than 1 year. P-value was obtained through t-test.