Figure 4
From: Multi-cohort analysis reveals immune subtypes and predictive biomarkers in tuberculosis

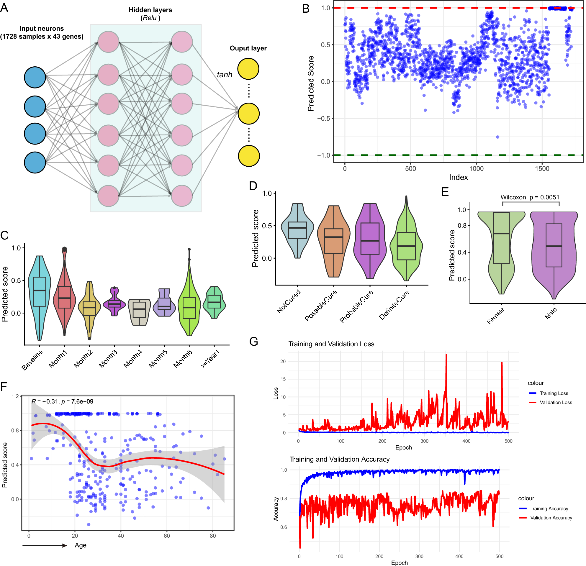
Predicted scores inferred by neural network-based model for PTB patients. (A) Schematic of the neural network used to assess the risk of PTB patients, comprising an input layer, two hidden layers, and one output layer (details in “Materials and methods”). (B) Distribution plot displaying the predicted scores generated by the neural network model. Each point represents an individual PTB patient, with scores ranging from − 1 to 1. (C) Violin plot combined with box plot illustrating the predicted scores at various time intervals relative to PTB exposure. The median value of predicted scores is denoted by the black line within the box. The baseline denotes the time of PTB exposure. (D) Distribution of predicted scores across different statuses of PTB patients. (E) Comparison of predicted score distributions between male and female PTB patients. P-values were obtained via Wilcoxon test. (F) Scatter plot depicting the relationship between predicted scores and ages of PTB patients. Each point represents one patient, with the blue line indicating the curve of association between age and predicted score. Pearson correlation coefficient (R) and associated p-values were calculated using a t-test. (G) Loss and accuracy metrics across epochs for training and validation sets in constructing the neural network-based model. Blue lines represent training data, while red lines represent validation data.