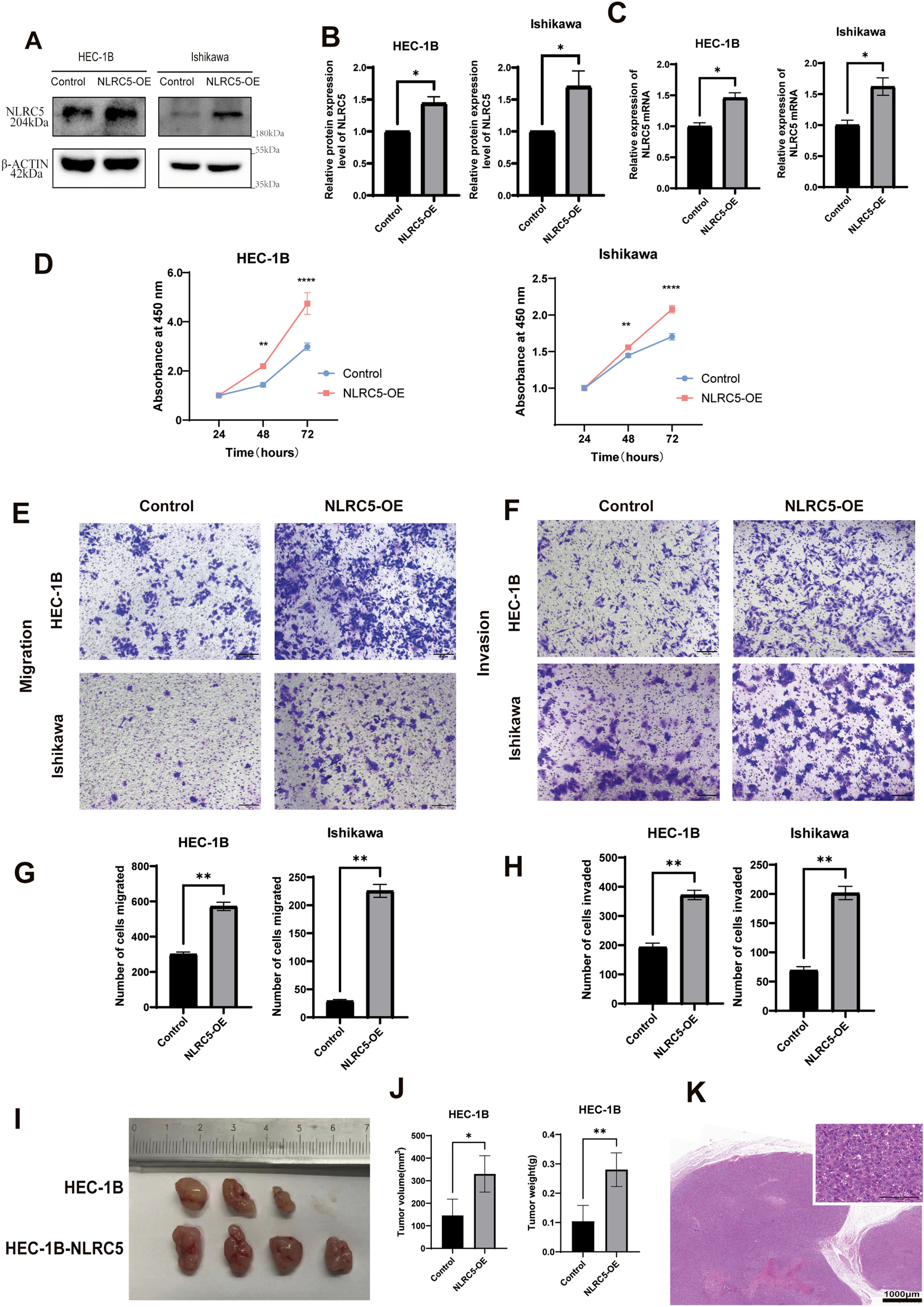
Figure 1

NLRC5 promotes the migration and invasion of EC cells and enhances the proliferation of EC in vivo and in vitro. (A,B) The proteins expression levels of NLRC5 in HEC-1B and Ishikawa cell lines were examined by western blot (mean ± SD, n = 3). (C) The mRNA expression levels of NLRC5 in HEC-1B and Ishikawa cell lines were examined by qRT-PCR (mean ± SD, n = 3). (D) The proliferation of HEC-1B cells and Ishikawa cells was measured via CCK-8 at 24,48 and 72 h (mean ± SD, n = 3). (E,F) Transwell assay detect the ability of cell migration (Scale bar = 100 μm, mean ± SD, n = 3). (G,H) Transwell assay detect the ability of cell invasion (Scale bar = 100 μm, mean ± SD, n = 3). (I) Representative tumor images. J) The average tumor volume and weight of nude mice. (K) Representative hematoxylin and eosin (HE) stained images of tumors (Scale bar: up 100 μm and down 1000 μm). The corresponding brightfield images are included in the supplementary material. Data represent mean ± SD, n = 3, *P < 0.05 versus control, **P < 0.01 versus control, ****P < 0.0001 versus control group.