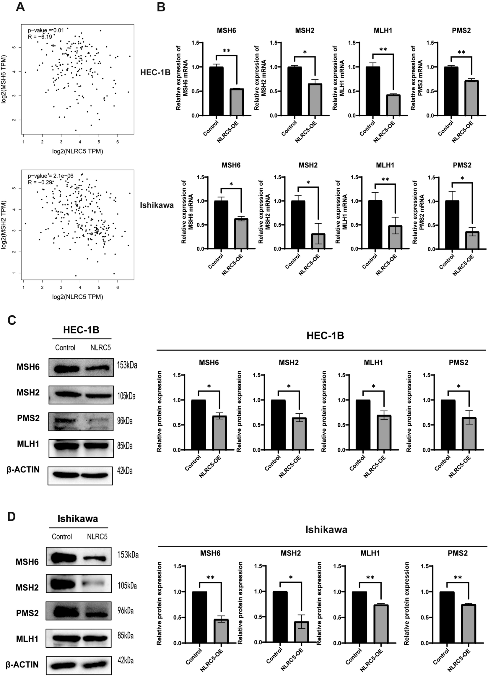
Figure 2

NLRC5 inhibits the expression of MMR genes in EC cells. (A) The correlation between NLRC5 and MSH6, MSH2 in EC was analyzed on GEPIA website. (B) The mRNA expression levels of NLRC5 in HEC-1B and Ishikawa cell lines were examined by qRT-PCR (mean ± SD, n = 3). (C) The protein expression levels of NLRC5 in HEC-1B and Ishikawa cell lines were examined by western blot (mean ± SD, n = 3). (D) The protein expression levels were quantified using the ImageJ software and normalized using β-actin protein levels (mean ± SD, n = 3). The corresponding brightfield images are included in the supplementary material. Data represent mean ± SD, *P < 0.05 versus control, **P < 0.01 versus control.