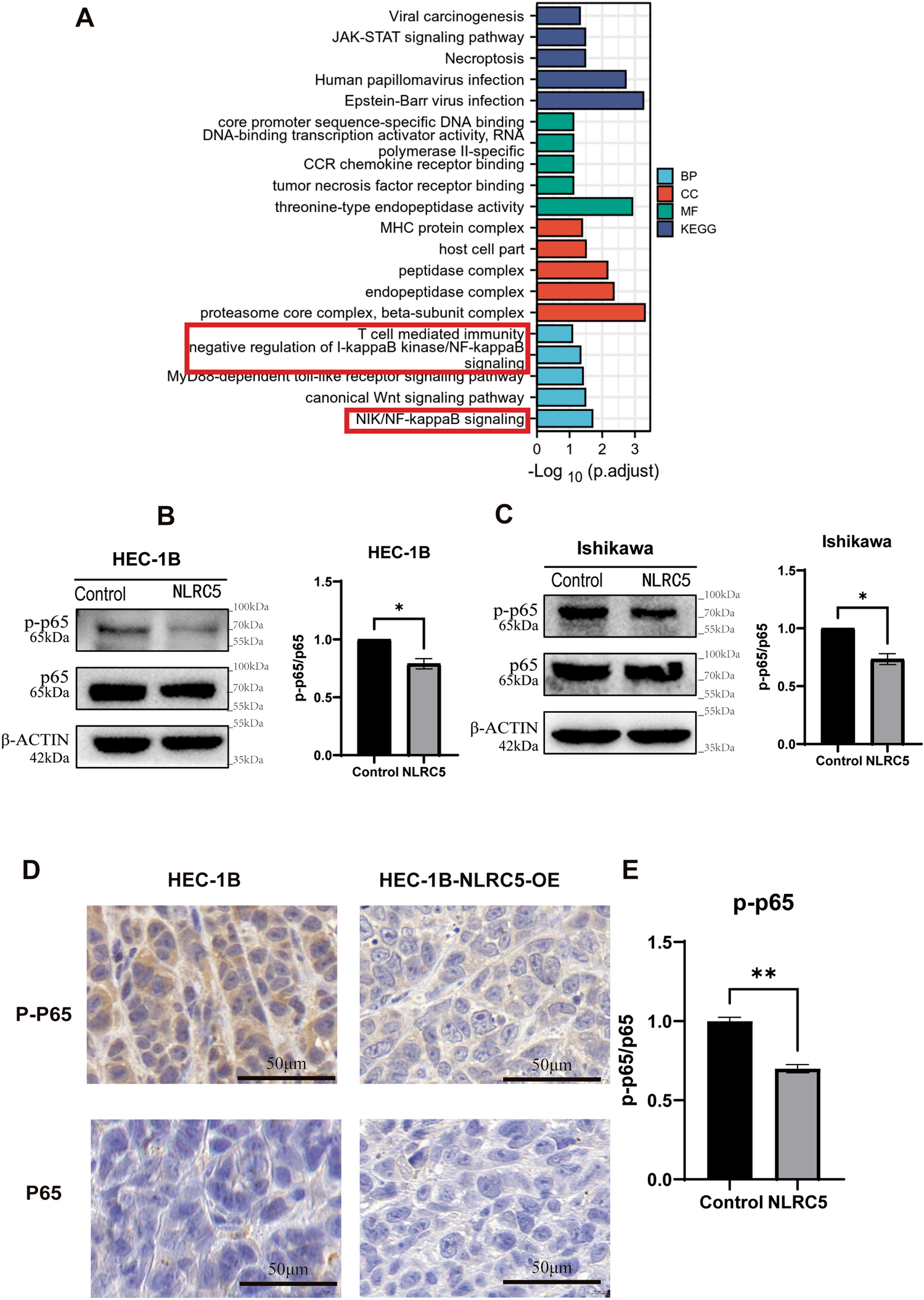
Figure 4

NLRC5 suppresses the NF-κB pathway in vivo and in vitro. (A) NLRC5-related pathways investigated by gene ontology (GO) terms and KEGG pathways enrichment scores. (B,C) The protein expression levels of p65 and p-p65 in HEC-1B and Ishikawa cell lines were examined by western blot. The protein expression levels were quantified using the ImageJ software and normalized using p65 protein levels (mean ± SD, n = 3). (D,E) Representative images of results of IHC detection of p65 and p-p65 protein expression of xenograft tumors. (Scale bar = 100 μm mean ± SD, n = 3). The corresponding brightfield images are included in the supplementary material. Data represent mean ± SD, *P < 0.05 versus control, **P < 0.01 versus control, ***P < 0.001 versus control.