Figure 1

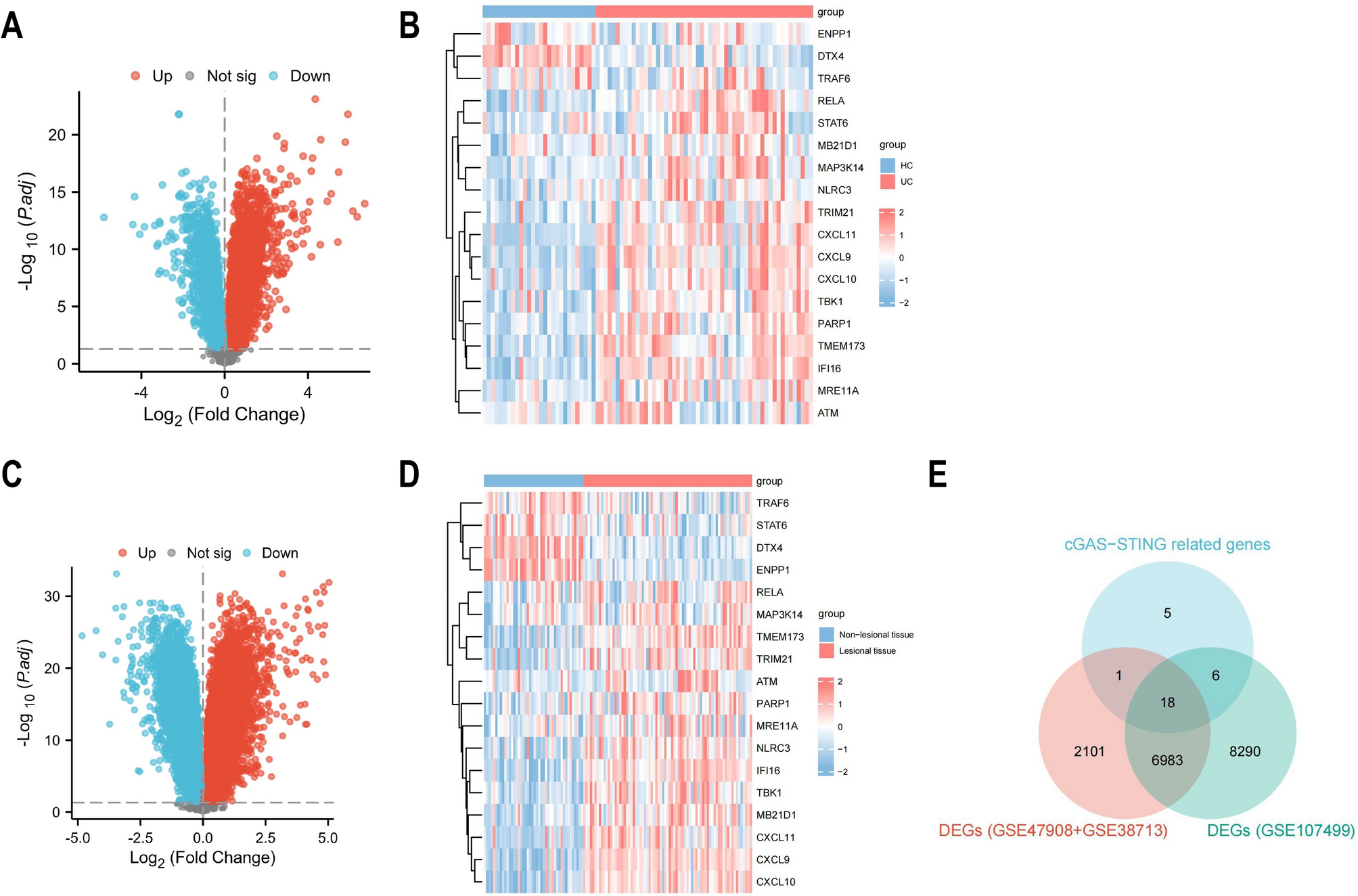
Identification of cGAS-STING pathway expression landscape. (A–D) The volcanic map and heat map show differential gene expression of GSE47908 + GSE38713 (A, B) and GSE107499 (C, D). (E) Venn diagrams shows intersected DEGs.

Identification of cGAS-STING pathway expression landscape. (A–D) The volcanic map and heat map show differential gene expression of GSE47908 + GSE38713 (A, B) and GSE107499 (C, D). (E) Venn diagrams shows intersected DEGs.